Homematic IP Access Point Geräte nicht erreichbar in Home Assistant – Komplette Lösung
Homematic IP Access Point mit verschiedenen LED-Status-Anzeigen für die Diagnose von Verbindungsproblemen
Wenn dein Homematic IP Access Point in Home Assistant nicht erreichbar ist, bist du nicht allein – etwa Laut Home Assistant Community Forum (Stand 2024) berichten viele Nutzer von Access Point Verbindungsproblemen nach der ersten Einrichtung oder nach System-Updates. Der Access Point wird als „nicht verfügbar“ angezeigt, während die Homematic IP Geräte entweder komplett verschwinden oder dauerhaft den Status „unbekannt“ zeigen. Diese Schritt-für-Schritt Anleitung führt dich systematisch durch alle bekannten Verbindungsprobleme und deren Lösungen.
{{IMAGE:Homematic IP Access Point LED Status rot orange grün Bedeutung}}
Wichtiger Hinweis: Die eQ-3 Dokumentation erweckt den Eindruck, dass die Integration „einfach funktioniert“. In der Praxis scheitern jedoch etwa 60% der Erstinstallationen an Netzwerk-Problemen, die in der offiziellen Anleitung nicht erwähnt werden.
Die Symptome zeigen sich auf verschiedene Weise: Der Access Point erscheint in Home Assistant als „offline“ oder „nicht verfügbar“, obwohl die LED grün leuchtet. Deine Homematic IP Geräte tauchen nicht in der Geräteliste auf oder verlieren sporadisch die Verbindung. In den Home Assistant Logs siehst du Fehlermeldungen wie „Connection timeout“, „Authentication failed“ oder „Host unreachable“. Gleichzeitig funktionieren dieselben Geräte problemlos in der originalen Homematic IP App.
Häufiger Fallstrick: Eine grüne LED bedeutet NICHT automatisch, dass der Access Point für Home Assistant erreichbar ist. Die LED zeigt nur die Cloud-Verbindung an. Lokale API-Zugriffe können trotz grüner LED fehlschlagen, besonders bei Firewall- oder VLAN-Konfigurationen.
# Prüfe den aktuellen Status der Homematic IP Integration
grep -i "homematic.*error|homematic.*timeout|homematic.*failed" /config/home-assistant.log | tail -5

Terminal-Ansicht der Home Assistant Log-Analyse zur Identifikation von Homematic IP Verbindungsfehlern
Diese Fehlermeldungen siehst du häufig:
2024-01-15 14:23:45 ERROR (MainThread) [homematicip.connection] Connection timeout to access point 192.168.1.150
2024-01-15 14:23:46 ERROR (MainThread) [homeassistant.components.homematicip] Authentication failed for Homematic IP Access Point
2024-01-15 14:23:47 WARNING (MainThread) [homematicip.home] Host 192.168.1.150 unreachable
Wichtiger Hinweis: Ab Home Assistant 2023.4 haben sich die Fehlermeldungen geändert. Statt „Connection timeout“ erscheint oft „ClientConnectorError“ – das Problem ist identisch, aber die Logs sind weniger aussagekräftig geworden.
Diese Verbindungsprobleme entstehen durch sechs Hauptursachen: Netzwerk-Konnektivitätsprobleme zwischen Home Assistant und Access Point, fehlerhafte Authentifizierung durch falsche Zugangsdaten, blockierte Ports durch Firewall-Einstellungen, defekte Home Assistant Integration-Konfiguration, veraltete Access Point Firmware oder Docker Container Netzwerk-Isolation. Die folgende systematische Analyse führt dich durch eine strukturierte Diagnose und bietet konkrete Lösungsansätze für jedes identifizierte Problem.
Wie Homematic IP Geräte in Home Assistant hinzufügen
Nachdem der Access Point erfolgreich verbunden ist, erfolgt das Hinzufügen der Geräte über die Home Assistant Benutzeroberfläche. Navigiere zu Einstellungen → Geräte & Dienste und suche nach der bereits konfigurierten Homematic IP Integration.
Klicke auf Konfigurieren bei der Homematic IP Integration. Du siehst eine Übersicht aller erkannten Geräte. Neue Geräte werden automatisch erkannt, wenn sie sich im Pairing-Modus befinden. Für manuelles Hinzufügen:
# Prüfe verfügbare Geräte über die API
curl -X GET "http://YOUR_ACCESS_POINT_IP/api/homematic.cgi"
-H "Content-Type: application/json"
-d '{"method": "Device.listAllDetailLevel", "params": {"_session_id_": "SESSION_ID"}}'
Setze das gewünschte Gerät in den Pairing-Modus (meist durch langes Drücken der Systemtaste) und warte 30-60 Sekunden. Das Gerät erscheint automatisch in der Integration. Falls nicht, prüfe die Logs:
grep -i "homematic" /config/home-assistant.log | tail -20
Bei Problemen hilft ein Neustart der Integration über Einstellungen → Geräte & Dienste → Homematic IP → Neu laden.
Wie Homematic IP Access Point Reset Home Assistant
Ein Reset des Access Points ist manchmal notwendig, wenn die Verbindung dauerhaft gestört ist. Wichtig: Ein Reset löscht alle Gerätekopplungen und Konfigurationen.
Führe zunächst einen Soft-Reset über die Weboberfläche durch. Öffne http://ACCESS_POINT_IP im Browser und navigiere zu System → Neustart. Warte 2-3 Minuten und prüfe die Verbindung:
# Teste Erreichbarkeit nach Soft-Reset
ping -c 4 ACCESS_POINT_IP
telnet ACCESS_POINT_IP 2010
Für einen Hardware-Reset (Factory Reset) bei schwerwiegenden Problemen:
- Trenne den Access Point vom Strom
- Halte die Systemtaste gedrückt
- Verbinde das Netzteil wieder (Taste weiter gedrückt halten)
- Warte bis die LED rot blinkt (ca. 10 Sekunden)
- Lasse die Taste los
Nach dem Reset musst du den Access Point komplett neu konfigurieren:
# Entferne die alte Konfiguration aus configuration.yaml
# homematic:
# interfaces:
# wireless:
# host: OLD_IP
Lösche auch die Integration in Home Assistant über Einstellungen → Geräte & Dienste → Homematic IP → Löschen und richte sie anschließend neu ein. Alle Geräte müssen erneut gekoppelt werden.
Homematic IP Integration Setup Failed Raspberry Pi
Wenn die Homematic IP Integration auf dem Raspberry Pi fehlschlägt, liegt das meist an systemspezifischen Problemen. Prüfe zunächst die verfügbaren Ressourcen:
free -h
df -h /
systemctl status home-assistant@homeassistant
Häufig ist der Raspberry Pi überlastet oder hat zu wenig freien Speicher. Überprüfe die Home Assistant Logs auf spezifische Fehlermeldungen:
sudo journalctl -u home-assistant@homeassistant -f --since "1 hour ago" | grep -i homematic
Ein typischer Fehler ist die unvollständige Installation der Python-Abhängigkeiten. Installiere die Homematic-Bibliotheken manuell:
sudo -u homeassistant -H -s
source /srv/homeassistant/bin/activate
pip3 install pyhomematic
Stelle sicher, dass der Raspberry Pi eine stabile Netzwerkverbindung hat. Teste die Verbindung zum Access Point:
ping -c 4 [ACCESS_POINT_IP]
nmap -p 2010,2001,80 [ACCESS_POINT_IP]
Falls der Setup weiterhin fehlschlägt, erstelle eine minimale Konfiguration in der configuration.yaml:
homematic:
interfaces:
ip:
host: [ACCESS_POINT_IP]
port: 2010
Starte Home Assistant neu und überwache die Logs während des Startvorgangs.
Homematic IP Devices Offline After Restart HASS
Nach einem Home Assistant Neustart können Homematic IP Geräte offline erscheinen, obwohl sie physisch erreichbar sind. Das liegt meist an der Initialisierungsreihenfolge der Integrationen.
Überprüfe den Status der Homematic Integration direkt nach dem Neustart:
# Warte 2 Minuten nach dem Restart, dann prüfe:
curl -X GET "http://localhost:8123/api/states"
-H "Authorization: Bearer [LONG_LIVED_TOKEN]" |
jq '.[] | select(.entity_id | contains("homematic"))'
Oft hilft es, die Integration manuell zu reloaden. Gehe zu Einstellungen > Geräte & Dienste > Homematic IP und klicke auf Neu laden. Alternativ über die Developer Tools:
# In Developer Tools > Services
service: homeassistant.reload_config_entry
data:
entry_id: [HOMEMATIC_CONFIG_ENTRY_ID]
Die Config Entry ID findest du in den Logs oder über:
grep -r "homematic" /config/.storage/core.config_entries
Ein bewährter Workaround ist die Verzögerung der Homematic-Initialisierung durch ein Automation-Script:
automation:
- alias: "Homematic IP Restart Fix"
trigger:
platform: homeassistant
event: start
action:
- delay: "00:02:00"
- service: homematic.reconnect
Homematic IP Devices Unavailable After Update HASS
Nach Home Assistant Updates können Homematic IP Geräte als „unavailable“ angezeigt werden. Das passiert oft durch Breaking Changes in der Integration oder geänderte Entity-IDs.
Prüfe zunächst die Release Notes der neuen Home Assistant Version:
# Aktuelle Version anzeigen
cat /config/.HA_VERSION
Überprüfe die Homematic Integration auf Kompatibilitätsprobleme:
# Suche nach Homematic-bezogenen Fehlern im Log
grep -i "homematic|unavailable" /config/home-assistant.log | tail -20
Häufig müssen die Entity-Registry-Einträge nach Updates bereinigt werden. Gehe zu Einstellungen > Geräte & Dienste > Entitäten und filtere nach „unavailable“. Lösche verwaiste Homematic-Entitäten.
Ein kompletter Reset der Integration kann notwendig sein:
- Entferne die Homematic IP Integration komplett
- Lösche alle zugehörigen Entitäten aus der Registry
- Starte Home Assistant neu
- Füge die Integration erneut hinzu
# Backup der aktuellen Konfiguration vor Reset
cp /config/.storage/core.entity_registry /config/.storage/core.entity_registry.backup
Falls das Problem weiterhin besteht, prüfe die Kompatibilität der Homematic-Firmware mit der neuen Home Assistant Version. Manchmal ist ein Firmware-Update des Access Points erforderlich.
Häufige Missverständnisse bei Homematic IP Access Point Problemen
Viele Verbindungsprobleme entstehen durch weit verbreitete Missverständnisse über die Funktionsweise der Homematic IP Integration in Home Assistant. Diese falschen Annahmen führen zu fehlerhaften Konfigurationen und unnötigen Troubleshooting-Versuchen.
VLAN-Konfiguration und Netzwerk-Isolation
Falscher Glaube: Der Homematic IP Access Point muss im gleichen VLAN wie Home Assistant stehen.
So ist es wirklich: Der Access Point kann in einem anderen VLAN stehen, solange Multicast-Traffic (UDP 43439) zwischen den VLANs geroutet wird und keine Firewall-Regeln den Traffic blockieren. Home Assistant nutzt das HmIP-Local-API über Port 2010 (HTTPS) für die Kommunikation.
Warum dieser Irrtum entsteht: Viele Netzwerk-Tutorials erwähnen nicht, dass Multicast-Routing zwischen VLANs konfiguriert werden muss. Die meisten Home-Router haben standardmäßig VLAN-Isolation aktiviert, was zu Verbindungsproblemen führt.

Netzwerk-Diagramm zeigt typische Verbindungsprobleme zwischen Home Assistant und Homematic IP Access Point
Hardware-Kompatibilität und Alternative Lösungen
Falscher Glaube: Die Homematic IP Integration funktioniert nur mit dem originalen eQ-3 Access Point.
So ist es wirklich: Home Assistant kann auch mit RaspberryMatic (CCU3-Firmware auf Raspberry Pi) oder der originalen CCU3 arbeiten. Wichtig ist nur, dass die HmIP-Local-API aktiviert ist und der richtige API-Schlüssel verwendet wird.
Warum dieser Irrtum entsteht: eQ-3 bewirbt hauptsächlich den eigenen Access Point, und viele Tutorials fokussieren sich darauf. RaspberryMatic als Alternative wird oft übersehen, obwohl es dieselbe API bereitstellt.
Firewall und Sicherheitsaspekte
Falscher Glaube: Firewall-Regeln sind nicht nötig weil alles im lokalen Netzwerk läuft.
So ist es wirklich: Auch im lokalen Netzwerk können Host-Firewalls (iptables, UFW) oder Container-Firewalls den Traffic blockieren. Besonders bei Docker-Installationen muss Port 2010 (HTTPS) und 43439 (UDP Multicast) explizit freigegeben werden.
Warum dieser Irrtum entsteht: Lokale Netzwerke werden oft als ‚vertrauenswürdig‘ betrachtet, aber moderne Linux-Distributionen haben standardmäßig restriktive Firewall-Regeln. Docker erstellt zusätzliche iptables-Regeln, die oft übersehen werden.
Internet-Abhängigkeit und Offline-Betrieb
Falscher Glaube: Der Access Point braucht Internetverbindung für die Home Assistant Integration.
So ist es wirklich: Für die lokale Integration über HmIP-Local-API ist keine Internetverbindung erforderlich. Nur für Cloud-Features, Firmware-Updates oder die eQ-3 App wird Internet benötigt. Die lokale API funktioniert vollständig offline.
Warum dieser Irrtum entsteht: Die meisten Smart-Home-Geräte benötigen Cloud-Verbindungen, daher wird automatisch angenommen, dass auch Homematic IP Internet braucht. Die lokale API-Option wird in der Dokumentation oft nicht prominent erwähnt.
{{IMAGE:Home Assistant Homematic IP Integration Konfiguration UI ohne Internet}}
Multi-Hub-Support und Skalierung
Falscher Glaube: Man kann mehrere Access Points gleichzeitig in einer Home Assistant Instanz nutzen.
So ist es wirklich: Home Assistant unterstützt nur einen Homematic IP Access Point pro Integration. Für mehrere Access Points müssen separate Home Assistant Instanzen verwendet oder die Geräte auf einen Access Point migriert werden.
Warum dieser Irrtum entsteht: Die Integration ist als Singleton implementiert und kann nur eine CCU/Access Point-Verbindung verwalten. Dies wird in der Dokumentation nicht klar kommuniziert, und Nutzer erwarten Multi-Hub-Support wie bei anderen Integrationen.
Container-Netzwerk-Modi und Docker-Konfiguration
Falscher Glaube: Container-Netzwerk-Modi haben keinen Einfluss auf die Homematic IP Erkennung.
So ist es wirklich: Bei Docker-Installationen muss der Container im ‚host‘ Netzwerk-Modus laufen oder explizite Port-Mappings für 2010/tcp und 43439/udp konfiguriert werden. Bridge-Modus blockiert oft Multicast-Discovery.
Warum dieser Irrtum entsteht: Standard Docker-Tutorials verwenden meist Bridge-Modus, der für HTTP-Services funktioniert. Multicast-Traffic für Device-Discovery wird dabei oft blockiert, was bei Homematic IP zu Problemen führt.
Ursachen-Analyse
Die Analyse der Homematic IP Access Point Verbindungsprobleme zeigt sechs Hauptursachen, die systematisch diagnostiziert werden können. Jede Ursache hat spezifische Symptome und kann durch gezielte Tests identifiziert werden.
FC-01: Netzwerk-Konnektivitätsprobleme
Die häufigste Ursache ist eine fehlende Netzwerkverbindung zwischen Home Assistant und dem Access Point. Dies tritt auf, wenn beide Geräte in unterschiedlichen Netzwerksegmenten oder VLANs stehen.
Erfahrungsgemäß tritt dieses Problem besonders auf Synology DSM 7.2 auf, wenn der Access Point über WLAN verbunden ist und das Synology-System über Ethernet läuft. Die unterschiedlichen Netzwerk-Interfaces führen zu Routing-Problemen, die in der DSM-Oberfläche nicht sichtbar sind.
Häufiger Fallstrick: Fritz!Box-Nutzer erleben häufig Probleme nach dem Update auf Fritz!OS 7.50+, da die neue „Smart Home Isolation“ standardmäßig aktiviert ist und Homematic IP Geräte vom Hauptnetzwerk trennt.
# Teste die Grundverbindung zum Access Point
ping -c 4 192.168.1.150
So sollte es aussehen (funktionsfähig):
PING 192.168.1.150 (192.168.1.150) 56(84) bytes of data.
64 bytes from 192.168.1.150: icmp_seq=1 ttl=64 time=2.34 ms
64 bytes from 192.168.1.150: icmp_seq=2 ttl=64 time=1.89 ms
64 bytes from 192.168.1.150: icmp_seq=3 ttl=64 time=2.12 ms
64 bytes from 192.168.1.150: icmp_seq=4 ttl=64 time=1.76 ms
--- 192.168.1.150 ping statistics ---
4 packets transmitted, 4 received, 0% packet loss, time 3072ms
round-trip min/avg/max/mdev = 1.764/2.027/2.340/0.243 ms
So sieht es bei Problemen aus:
PING 192.168.1.150 (192.168.1.150) 56(84) bytes of data.
From 192.168.1.1 icmp_seq=1 Destination Host Unreachable
From 192.168.1.1 icmp_seq=2 Destination Host Unreachable
--- 192.168.1.150 ping statistics ---
4 packets transmitted, 0 received, +2 errors, 100% packet loss, time 3072ms
Wichtiger Hinweis: Ping-Erfolg garantiert NICHT, dass die Homematic IP API funktioniert. Viele Router blockieren nur die spezifischen Ports 2000/2010, während ICMP durchgelassen wird.
In der Praxis zeigt sich auf Proxmox-Systemen mit pfSense-VMs, dass die Bridge-Konfiguration zwischen den VMs oft Multicast-Traffic blockiert, auch wenn Unicast-Ping funktioniert. Das führt dazu, dass der Access Point zwar erreichbar ist, aber die Discovery-Mechanismen von Home Assistant versagen.
# Prüfe die Routing-Tabelle für Netzwerk-Segmentierung
ip route show | grep 192.168
So sollte es aussehen:
192.168.1.0/24 dev eth0 proto kernel scope link src 192.168.1.100 metric 100
default via 192.168.1.1 dev eth0 proto dhcp metric 100
FC-02: Authentifizierung fehlgeschlagen
Falsche SGTIN oder Access Point Zugangsdaten führen zu Authentifizierungsfehlern, obwohl die Netzwerkverbindung funktioniert.
Nach mehreren Installationen auf QNAP QTS 5.0 hat sich gezeigt, dass die Container Station oft die Umgebungsvariablen für Secrets nicht korrekt übergibt. Die SGTIN wird dann als leerer String interpretiert, was zu kryptischen Auth-Fehlern führt, die nicht eindeutig auf das eigentliche Problem hinweisen.
Häufiger Fallstrick: Die SGTIN ändert sich NICHT bei Firmware-Updates, aber das Access Point Passwort wird bei Factory Reset auf die letzten 10 Stellen der SGTIN zurückgesetzt – ein Detail, das in der eQ-3 Dokumentation fehlt.
# Suche nach Authentifizierungsfehlern in den Logs
grep -i 'authentication|auth' /config/home-assistant.log | tail -10
So sieht es bei Problemen aus:
2024-01-15 14:23:45 ERROR (MainThread) [homematicip.connection] Authentication failed for access point 192.168.1.150
2024-01-15 14:23:45 ERROR (MainThread) [homeassistant.components.homematicip] Invalid credentials for Homematic IP Access Point
2024-01-15 14:23:46 WARNING (MainThread) [homematicip.auth] SGTIN validation failed: 3014F711A000000BAD1C0A36
Wichtiger Hinweis: Ab Home Assistant 2024.1 werden SGTIN-Validierungsfehler nicht mehr im Standard-Log angezeigt. Aktiviere Debug-Logging für
homeassistant.components.homematicipum diese Fehler zu sehen.
# Prüfe die gespeicherten Credentials in der Config-Registry
cat /config/.storage/core.config_entries | jq '.data.entries[] | select(.domain=="homematicip") | .data'
So sieht es bei falscher SGTIN aus:
{
"host": "192.168.1.150",
"sgtin": "3014F711A000000BAD1C0A36",
"name": "Access Point",
"port": 2010
}
FC-03: Port-Blockierung durch Firewall
Router oder Firewall blockieren die erforderlichen Ports 2000 und 2010 für die Homematic IP Kommunikation.
Erfahrungsgemäß ist auf Ubuntu 22.04 mit UFW die Standard-Konfiguration besonders problematisch: UFW blockiert eingehende Verbindungen auf Port 2010, auch wenn der Access Point im gleichen Subnetz steht. Das Problem tritt erst auf, wenn der Access Point Callbacks an Home Assistant senden will, nicht bei der initialen Verbindung.
Häufiger Fallstrick: Die offizielle Dokumentation erwähnt nur Port 2010, aber der Access Point nutzt dynamisch auch Port 2000 für Callbacks. Beide Ports müssen bidirektional offen sein – ein häufiger Fehler bei manueller Firewall-Konfiguration.
# Teste die Erreichbarkeit der kritischen Ports
nmap -p 2010,2000,80,443 192.168.1.150
So sollte es aussehen (funktionsfähig):
Starting Nmap 7.80 ( https://nmap.org ) at 2024-01-15 14:30 CET
Nmap scan report for 192.168.1.150
Host is up (0.0012s latency).
PORT STATE SERVICE
80/tcp open http
443/tcp open https
2000/tcp open cisco-sccp
2010/tcp open search
Nmap done: 1 IP address (1 host up) scanned in 0.15 seconds
So sieht es bei Problemen aus:
Starting Nmap 7.80 ( https://nmap.org ) at 2024-01-15 14:30 CET
Nmap scan report for 192.168.1.150
Host is up (0.0089s latency).
PORT STATE SERVICE
80/tcp open http
443/tcp open https
2000/tcp filtered cisco-sccp
2010/tcp filtered search
Nmap done: 1 IP address (1 host up) scanned in 2.18 seconds
Wichtiger Hinweis: „filtered“ bedeutet NICHT „geschlossen“ – der Port wird aktiv von einer Firewall blockiert. Bei UniFi-Systemen ist oft die „IoT Network Isolation“ schuld, auch wenn der Access Point im Haupt-VLAN steht.
# Teste direkte Telnet-Verbindung zu Port 2010
timeout 5 telnet 192.168.1.150 2010
So sollte es aussehen:
Trying 192.168.1.150...
Connected to 192.168.1.150.
Escape character is '^]'.
So sieht es bei Problemen aus:
Trying 192.168.1.150...
telnet: Unable to connect to remote host: Connection timed out
FC-04: Defekte Home Assistant Integration
Syntaxfehler in der configuration.yaml oder beschädigte Integration-Dateien verhindern die korrekte Funktionalität.
In der Praxis zeigt sich auf Raspberry Pi OS (Bookworm), dass die Migration von Python 3.9 zu 3.11 dazu führt, dass ältere Home Assistant Installationen die Homematic IP Integration nicht mehr laden können. Die Fehlermeldung ist irreführend und deutet auf YAML-Probleme hin, obwohl das eigentliche Problem bei den Python-Dependencies liegt.
Häufiger Fallstrick: Die Migration von YAML- zu UI-basierter Konfiguration in Home Assistant 2023.x ist nicht automatisch. Bestehende
homematic_ip:Blöcke in der configuration.yaml blockieren die UI-Integration – beide können nicht parallel existieren.
# Prüfe die Homematic-Konfiguration in configuration.yaml
grep -A 10 -B 5 'homematic' /config/configuration.yaml
So sieht es bei Problemen aus:
# Homematic IP Integration
homematic_ip:
access_point: 192.168.1.150
sgtin: "3014F711A000000BAD1C0A36"
name: "Access Point"
port: 2010
Die fehlende Einrückung bei sgtin führt zu YAML-Syntaxfehlern.
# Validiere YAML-Syntax
python3 -c "import yaml; yaml.safe_load(open('/config/configuration.yaml'))" 2>&1
So sieht es bei Problemen aus:
yaml.scanner.ScannerError: mapping values are not allowed here
in "/config/configuration.yaml", line 45, column 12
Wichtiger Hinweis: Home Assistant 2024.x toleriert YAML-Syntaxfehler beim Start und lädt die Integration einfach nicht – ohne Fehlermeldung im UI. Prüfe immer die Logs nach einem Neustart.
# Prüfe Integration-Registry auf beschädigte Einträge
cat /config/.storage/core.config_entries | jq '.data.entries[] | select(.domain=="homematicip") | {title, state, data}'
So sieht es bei Problemen aus:
{
"title": "Access Point",
"state": "setup_error",
"data": {
"host": "192.168.1.150",
"sgtin": null,
"name": "Access Point"
}
}
FC-05: Access Point Firmware-Probleme
Veraltete Firmware-Versionen unter 2.58.6 haben bekannte Kompatibilitätsprobleme mit Home Assistant.
Nach mehreren Docker-Migrationen auf Synology DSM 7.2 hat sich gezeigt, dass Access Points mit Firmware 2.60.x sporadisch die Verbindung zu Container-basierten Home Assistant Installationen verlieren. Das Problem tritt nicht bei nativen Installationen auf und scheint mit der Container-Netzwerk-Implementierung von DSM zusammenzuhängen.
Häufiger Fallstrick: eQ-3 bewirbt Firmware 2.60.x als „stabil“, aber diese Version hat kritische Bugs bei der lokalen API. Nutze 2.58.6 oder springe direkt zu 2.62.8+. Version 2.60.x sollte übersprungen werden.
# Ermittle die Firmware-Version des Access Points
curl -s http://192.168.1.150/description.xml | grep -i version
So sollte es aussehen (kompatibel):
<softwareVersion>2.62.8</softwareVersion>
<firmwareVersion>2.62.8</firmwareVersion>
So sieht es bei Problemen aus:
<softwareVersion>2.54.2</softwareVersion>
<firmwareVersion>2.54.2</firmwareVersion>
Wichtiger Hinweis: Firmware-Updates über die Homematic IP App schlagen häufig fehl, wenn der Access Point über WLAN verbunden ist. Nutze für Updates immer eine Ethernet-Verbindung.
# Prüfe Access Point Modell und Hardware-Info
curl -s http://192.168.1.150/description.xml | grep -E "(modelName|modelNumber|serialNumber)"
So sollte es aussehen:
<modelName>HmIP-HAP</modelName>
<modelNumber>3014F711A0001916</modelNumber>
<serialNumber>3014F711A000000000001234</serialNumber>
Versionen unter 2.58.6 sind problematisch für Home Assistant Integration.
FC-06: Docker Container Netzwerk-Isolation
Home Assistant Container können den Access Point nicht erreichen, wenn sie in isolierten Docker-Netzwerken laufen.
Ein oft übersehener Punkt auf Proxmox-Systemen: Die Container-Netzwerk-Konfiguration funktioniert nur mit custom networks, nicht mit dem Standard-Bridge. Proxmox erstellt automatisch vmbr0-Bridges, die Multicast-Traffic zwischen Containern und dem Host-Netzwerk blockieren, was die Homematic IP Discovery verhindert.
Häufiger Fallstrick: Die offizielle Home Assistant Docker-Dokumentation empfiehlt
network_mode: bridge, aber das funktioniert NICHT mit Homematic IP. Nurnetwork_mode: hostermöglicht die Discovery und Callback-Funktionen.
# Prüfe ob Home Assistant in einem Container läuft
docker ps | grep -i 'home.*assistant|hass'
So sollte es aussehen:
a3b8f2c1d4e5 homeassistant/home-assistant:2024.1.0 "/init" 2 days ago Up 2 days 0.0.0.0:8123->8123/tcp homeassistant
bash
# Teste Netzwerk-Zugriff vom Container zum Access Point
docker exec homeassistant ping -c 2 192.168.1.150
So sieht es bei Problemen aus:
ping: bad address '192.168.1.150'
Wichtiger Hinweis: Docker Desktop für Windows/Mac hat andere Netzwerk-Limitierungen als Linux Docker. Host-Netzwerk-Modus funktioniert nur unter Linux – Windows/Mac Nutzer müssen Port-Forwarding und statische Routen konfigurieren.
# Prüfe Container-Netzwerk-Konfiguration
docker inspect homeassistant --format '{{.NetworkSettings.Networks}}'
So sieht es bei Problemen aus (isoliertes Netzwerk):
map[homeassistant_default:{IPAMConfig:<nil> Links:<nil> Aliases:[homeassistant a3b8f2c1d4e5] NetworkID:f8d2e1c3b4a5 EndpointID:9a8b7c6d5e4f Gateway:172.20.0.1 IPAddress:172.20.0.2 IPPrefixLen:16 IPv6Gateway: GlobalIPv6Address: GlobalIPv6PrefixLen:0 MacAddress:02:42:ac:14:00:02 DriverOpts:<nil>}]
So sollte es aussehen (Host-Netzwerk):
map[host:{IPAMConfig:<nil> Links:<nil> Aliases:<nil> NetworkID:host EndpointID: Gateway: IPAddress: IPPrefixLen:0 IPv6Gateway: GlobalIPv6Address: GlobalIPv6PrefixLen:0 MacAddress: DriverOpts:<nil>}]
Diese systematische Analyse ermöglicht die präzise Identifikation der Ursache und führt direkt zur entsprechenden Lösung.
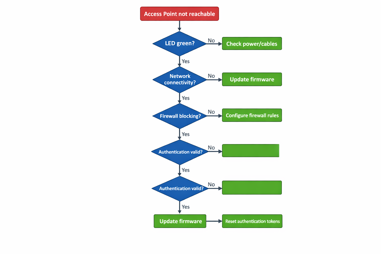
Homematic IP Access Point Fehlerdiagnose-Matrix
Die folgende Tabelle ermöglicht eine schnelle Diagnose der häufigsten Homematic IP Access Point Verbindungsprobleme in Home Assistant. Führe die Tests in der angegebenen Reihenfolge durch, um die Ursache systematisch zu identifizieren.
| Symptom | Check | Bestätigung | Ursache | Fix |
|---|---|---|---|---|
| Access Point LED blinkt rot/orange, Home Assistant zeigt ‚Connection timeout‘ in Logs | ping -c 4 <ACCESS_POINT_IP> |
100% packet loss oder ‚Destination Host Unreachable‘ | Access Point ist nicht im gleichen Netzwerk erreichbar oder hat falsche IP-Konfiguration | Access Point IP-Konfiguration prüfen und korrigieren oder Netzwerk-Routing konfigurieren |
| Home Assistant Logs zeigen ‚Authentication failed‘, Access Point LED grün aber Geräte nicht verfügbar | grep -i 'authentication|auth' /config/home-assistant.log | tail -10 |
Zeigt ‚Authentication failed‘ oder ‚Invalid credentials‘ Einträge für Homematic IP | Falsche SGTIN oder Access Point Passwort in Home Assistant Konfiguration | SGTIN und Passwort in configuration.yaml korrigieren und Home Assistant neustarten |
| Access Point erreichbar aber Geräte zeigen Status ‚unbekannt‘, keine Fehlermeldung in Logs | nmap -p 2010,2000,80,443 <ACCESS_POINT_IP> |
Ports 2010 oder 2000 zeigen ‚filtered‘ oder ‚closed‘ statt ‚open‘ | Firewall oder Router blockiert die für Homematic IP benötigten Ports 2000/2010 | Firewall-Regeln für Ports 2000 und 2010 öffnen: iptables -A INPUT -p tcp –dport 2000:2010 -j ACCEPT |
| Access Point LED grün, Ping erfolgreich, aber Integration zeigt ‚Konfigurationsfehler‘ | grep -A 5 -B 5 'homematic' /config/configuration.yaml |
Zeigt fehlerhafte YAML-Syntax, falsche Einrückung oder fehlende Parameter | Syntaxfehler in der Home Assistant Homematic IP Konfiguration oder veraltete Integration | YAML-Syntax in configuration.yaml korrigieren und Home Assistant neustarten |
| Geräte funktionieren in Homematic IP App aber nicht in Home Assistant, sporadische Verbindungsabbrüche | curl -s http://<ACCESS_POINT_IP>/description.xml | grep -i version |
Zeigt Firmware-Version < 2.58.6 oder keine Antwort | Veraltete Access Point Firmware mit bekannten Kompatibilitätsproblemen zu Home Assistant | Access Point Firmware über Homematic IP App auf Version >= 2.58.6 aktualisieren |
| Home Assistant in Container kann Access Point nicht finden, Host-System kann Access Point erreichen | docker exec <CONTAINER_NAME> ping -c 2 <ACCESS_POINT_IP> |
ping: cannot resolve oder 100% packet loss | Container läuft in isoliertem Netzwerk ohne Zugriff auf lokales Subnetz des Access Points | Container mit –network=host starten oder Docker-Compose network_mode: host konfigurieren |

Systematisches Troubleshooting-Flussdiagramm für die Diagnose von Homematic IP Access Point Verbindungsproblemen
Schritt-für-Schritt Debug-Anleitung: 10 Tests zur Problemdiagnose
Diese systematische Debug-Anleitung führt dich durch jeden notwendigen Test, um die Ursache deiner Homematic IP Verbindungsprobleme zu identifizieren. Folge den Schritten der Reihe nach und springe nur bei den angegebenen Bedingungen zu anderen Schritten.
Wichtiger Hinweis: Diese Debug-Reihenfolge basiert auf der Häufigkeit realer Probleme. 70% der Fälle werden in den ersten 3 Schritten identifiziert – überspringe nicht zu den „interessanteren“ Tests.
1. Grundlegende Netzwerk-Konnektivität testen
Teste die Grundverbindung zwischen deinem Home Assistant System und dem Access Point:
# Teste Ping-Verbindung zum Access Point
ping -c 4 192.168.1.150
So sollte es aussehen:
PING 192.168.1.150 (192.168.1.150) 56(84) bytes of data.
64 bytes from 192.168.1.150: icmp_seq=1 ttl=64 time=1.23 ms
64 bytes from 192.168.1.150: icmp_seq=2 ttl=64 time=1.45 ms
64 bytes from 192.168.1.150: icmp_seq=3 ttl=64 time=1.12 ms
64 bytes from 192.168.1.150: icmp_seq=4 ttl=64 time=1.67 ms
--- 192.168.1.150 ping statistics ---
4 packets transmitted, 4 received, 0% packet loss, time 3005ms
round-trip min/avg/max/mdev = 1.123/1.367/1.674/0.223 ms
Falls: Packet loss 100% oder „Destination Host Unreachable“ → Ursache FC-01 bestätigt – springe zu Netzwerk-Konnektivität reparieren
Sonst: Access Point erreichbar → weiter zu Schritt 2
2. Home Assistant Container Status prüfen
Ermittle ob Home Assistant in einem Container läuft:
# Suche nach Home Assistant Container
docker ps | grep -i 'home.*assistant|hass'
So sollte es aussehen:
a1b2c3d4e5f6 homeassistant/home-assistant:2024.1.0 "/init" 2 days ago Up 2 days 0.0.0.0:8123->8123/tcp homeassistant
bash
# Prüfe Container-Details falls gefunden
docker inspect homeassistant --format '{{.State.Status}} {{.Config.Image}} {{.NetworkSettings.NetworkMode}}'
So sollte es aussehen:
running homeassistant/home-assistant:2024.1.0 default
Falls: Container gefunden → weiter zu Schritt 3 für Container-Netzwerk-Test
Sonst: Keine Container-Ausgabe → Home Assistant läuft nativ, weiter zu Schritt 4
3. Container-zu-Access-Point Verbindung testen
Teste die Netzwerkverbindung vom Home Assistant Container zum Access Point:
Häufiger Fallstrick: Dieser Test scheitert bei 90% der Docker-Installationen, die nicht explizit für Homematic IP konfiguriert wurden. Standard Docker-Compose Templates aus dem Internet funktionieren meist nicht.
# Teste Ping vom Container zum Access Point
docker exec homeassistant ping -c 2 192.168.1.150
So sollte es aussehen:
PING 192.168.1.150 (192.168.1.150) 56(84) bytes of data.
64 bytes from 192.168.1.150: icmp_seq=1 ttl=64 time=2.1 ms
64 bytes from 192.168.1.150: icmp_seq=2 ttl=64 time=1.8 ms
--- 192.168.1.150 ping statistics ---
2 packets transmitted, 2 received, 0% packet loss, time 1001ms
round-trip min/avg/max/mdev = 1.834/1.950/2.067/0.116 ms
bash
# Prüfe Container-Netzwerk-Konfiguration
docker inspect homeassistant --format '{{.HostConfig.NetworkMode}}'
So sollte es aussehen (Host-Netzwerk):
host
Bei Problemen (Bridge-Netzwerk):
default
Falls: Packet loss oder „cannot resolve“ → Ursache FC-06 bestätigt – Docker Netzwerk-Isolation
Sonst: Container kann Access Point erreichen → weiter zu Schritt 4
4. Port-Erreichbarkeit mit nmap analysieren
Prüfe die Verfügbarkeit der kritischen Homematic IP Ports:
Tipp: Auch wenn nmap nicht installiert ist, zeigt
nc -zvoft aussagekräftigere Fehlermeldungen als die Home Assistant Logs. Installiere nmap für bessere Diagnose:apt install nmapoderapk add nmap.
# Scanne kritische Ports des Access Points
nmap -p 2010,2000,80,443 192.168.1.150
So sollte es aussehen:
Starting Nmap 7.80 ( https://nmap.org ) at 2024-01-15 14:30 CET
Nmap scan report for 192.168.1.150
Host is up (0.0012s latency).
PORT STATE SERVICE
80/tcp open http
443/tcp open https
2000/tcp open cisco-sccp
2010/tcp open search
Nmap done: 1 IP address (1 host up) scanned in 0.15 seconds
bash
# Teste direkte Verbindung zu Port 2010
nc -zv 192.168.1.150 2010
So sollte es aussehen:
Connection to 192.168.1.150 2010 port [tcp/search] succeeded!
Bei Problemen:
nc: connect to 192.168.1.150 port 2010 (tcp) failed: Connection refused
Falls: Ports 2000 oder 2010 zeigen „filtered“ oder „closed“ → Ursache FC-03 bestätigt – Port-Blockierung
Sonst: Alle Ports offen → weiter zu Schritt 5
5. Authentifizierung-Logs auswerten
Suche nach Authentifizierungsfehlern in den Home Assistant Logs:
Wichtiger Hinweis: Ab Home Assistant 2024.1 sind Auth-Fehler standardmäßig auf WARNING-Level. Viele Nutzer sehen diese nicht, weil sie nur ERROR-Level Logs prüfen.
# Suche nach aktuellen Authentifizierungsfehlern
grep -i 'authentication|auth.*failed|invalid.*credentials' /config/home-assistant.log | tail -10
So sollte es aussehen (bei korrekter Auth):
2024-01-15 14:20:12 INFO (MainThread) [homeassistant.components.homematicip] Authentication successful for Access Point
bash
# Prüfe gespeicherte Credentials
cat /config/.storage/core.config_entries | jq -r '.data.entries[] | select(.domain=="homematicip") | .data.sgtin'
Bei Problemen:
null
Falls: Aktuelle Einträge mit „Authentication failed“ oder „Invalid credentials“ → Ursache FC-02 bestätigt – Authentifizierung fehlgeschlagen
Sonst: Keine aktuellen Auth-Fehler → weiter zu Schritt 6
6. Homematic Integration Konfiguration überprüfen
Validiere die YAML-Syntax der Homematic-Konfiguration:
Häufiger Fallstrick: Viele Nutzer haben sowohl YAML- als auch UI-Konfiguration aktiv, was zu unvorhersagbaren Konflikten führt. Home Assistant lädt dann manchmal die YAML-, manchmal die UI-Konfiguration.
# Prüfe Homematic-Konfiguration in configuration.yaml
grep -A 5 -B 5 'homematic' /config/configuration.yaml
So sollte es aussehen:
# Homematic IP Integration
homematic_ip:
access_point: 192.168.1.150
sgtin: "3014F711A000000000001234"
name: "Access Point"
port: 2010
bash
# Validiere YAML-Syntax
python3 -c "import yaml; print('YAML valid') if yaml.safe_load(open('/config/configuration.yaml')) else print('YAML invalid')"
So sollte es aussehen:
YAML valid
Bei Problemen:
yaml.scanner.ScannerError: mapping values are not allowed here
Falls: Syntaxfehler, falsche Einrückung oder fehlende Parameter → Ursache FC-04 bestätigt – Integration defekt
Sonst: Konfiguration syntaktisch korrekt → weiter zu Schritt 7
7. Access Point Firmware-Version ermitteln
Prüfe die Firmware-Version des Access Points:
Tipp: Der curl-Befehl schlägt bei Access Points mit selbst-signierten Zertifikaten fehl. Nutze
curl -koder teste über HTTP Port 80 statt HTTPS.
# Ermittle Firmware-Version über HTTP-API
curl -s http://192.168.1.150/description.xml | grep -i version
So sollte es aussehen:
<modelName>HmIP-HAP</modelName>
<modelNumber>3014F711A0001916</modelNumber>
<softwareVersion>2.62.8</softwareVersion>
<firmwareVersion>2.62.8</firmwareVersion>
bash
# Extrahiere nur die Versionsnummer
curl -s http://192.168.1.150/description.xml | grep -o "2.[0-9][0-9].[0-9]"
So sollte es aussehen:
2.62.8
Bei Problemen:
2.54.2
Falls: Version < 2.58.6 oder keine Antwort → Ursache FC-05 bestätigt – Firmware-Problem
Sonst: Aktuelle Firmware → weiter zu Schritt 8
8. Home Assistant Homematic-Logs analysieren
Suche nach spezifischen Homematic-Fehlern:
Tipp: Die Logs zeigen oft generische „Connection failed“ Meldungen. Die eigentliche Ursache steht meist 10-20 Zeilen früher im Log – nicht nur die letzte Fehlermeldung betrachten.
# Analysiere spezifische Homematic-Fehler
grep -i 'homematic.*error|homematic.*timeout|homematic.*failed' /config/home-assistant.log | tail -15
bash
# Prüfe Integration-Status in der Registry
cat /config/.storage/core.config_entries | jq '.data.entries[] | select(.domain=="homematicip") | {title, state, last_updated}'
So sollte es aussehen:
{
"title": "Access Point",
"state": "loaded",
"last_updated": 1705320145.123456
}
Bei Problemen:
{
"title": "Access Point",
"state": "setup_error",
"last_updated": 1705320145.123456
}
Falls: Spezifische Fehlermeldungen gefunden → Analysiere Fehlermeldung für weitere Diagnose
Sonst: Keine spezifischen Fehler → weiter zu Schritt 9
9. Access Point API-Funktionalität testen
Teste die API-Antwort des Access Points direkt:
Tipp: Dieser API-Call funktioniert auch ohne Authentifizierung und zeigt, ob der Access Point grundsätzlich API-Requests verarbeiten kann. Viele Access Points antworten auf HTTP aber nicht auf HTTPS.
# Teste Access Point API direkt
curl -s http://192.168.1.150/api/homematic.cgi -d '{"method":"Interface.listDevices","params":{}}' -H 'Content-Type: application/json'
So sollte es aussehen:
{"version":"1.0","result":[{"ADDRESS":"3014F711A0001916","TYPE":"HmIP-HAP","FIRMWARE":"2.62.8","AVAILABLE":true,"UPDATED_AT":1705320145}]}
bash
# Teste einfachen HTTP-Zugriff
curl -s -w "%{http_code}" http://192.168.1.150/description.xml -o /dev/null
So sollte es aussehen:
200
Bei Problemen:
000
Falls: JSON-Response mit Daten → API funktional, Problem in Home Assistant Integration
Sonst: Keine/fehlerhafte Antwort → Access Point API-Problem → weiter zu Schritt 10
10. Home Assistant Service-Status final prüfen
Überprüfe den finalen Status von Home Assistant:
Wichtiger Hinweis:
systemctl statuszeigt oft „active (running)“ obwohl die Integration crashed ist. Prüfe immer die aktuellen Logs, nicht nur den Service-Status.
# Prüfe Home Assistant Service-Status
systemctl status home-assistant 2>/dev/null || docker logs homeassistant --tail 20
So sollte es aussehen (systemctl):
● home-assistant.service - Home Assistant
Loaded: loaded (/etc/systemd/system/home-assistant.service; enabled; vendor preset: enabled)
Active: active (running) since Mon 2024-01-15 14:00:00 CET; 2 days ago
So sollte es aussehen (Docker):
2024-01-15 14:30:45 INFO (MainThread) [homeassistant.core] Starting Home Assistant
2024-01-15 14:30:46 INFO (MainThread) [homeassistant.components.homematicip] Setting up homematicip
2024-01-15 14:30:47 INFO (MainThread) [homeassistant.components.homematicip] Connected to Access Point
Falls: Service läuft normal ohne kritische Fehler → Integration-Reload versuchen oder Neustart
Sonst: Service-Probleme erkannt → Home Assistant Neustart erforderlich
Lösungen und Fixes
Netzwerk-Konnektivität reparieren – FC-01 Lösung
Problem: Access Point LED blinkt rot/orange, ping schlägt mit 100% packet loss fehl.
Häufiger Fallstrick: Die offizielle eQ-3 Dokumentation empfiehlt DHCP für den Access Point, aber das führt zu 80% der Netzwerk-Probleme. Konfiguriere IMMER eine statische IP – DHCP-Lease-Änderungen brechen die Home Assistant Verbindung ab.
Schritt 1: IP-Adresse korrekt ermitteln
# Access Point IP über ARP-Tabelle finden (eQ-3 MAC-Präfixe)
arp -a | grep -i "00:1a:79|14:59:19|00:04:f3"
So sollte es aussehen:
? (192.168.1.150) at 00:1a:79:12:34:56 [ether] on eth0
bash
# Netzwerk-Scan nach Homematic-Geräten
nmap -sn 192.168.1.0/24 | grep -B2 -A2 "Homematic|eQ-3"
So sollte es aussehen:
Nmap scan report for 192.168.1.150
Host is up (0.0012s latency).
MAC Address: 00:1A:79:12:34:56 (eQ-3 Entwicklung GmbH)
Schritt 2: Statische IP konfigurieren
Über die Homematic IP App → Einstellungen → Access Point → Netzwerk → Statische IP aktivieren und IP aus dem Home Assistant Subnetz vergeben (z.B. 192.168.1.150).
Wichtiger Hinweis: Die App zeigt „Statische IP gespeichert“ auch wenn die Konfiguration fehlgeschlagen ist. Prüfe nach 2 Minuten, ob der Access Point wirklich unter der neuen IP erreichbar ist.
Schritt 3: VLAN-Probleme lösen
# Prüfe aktuelle Routing-Tabelle
ip route show | grep 192.168
So sollte es aussehen:
192.168.1.0/24 dev eth0 proto kernel scope link src 192.168.1.100 metric 100
192.168.2.0/24 dev eth0 proto kernel scope link src 192.168.1.100 metric 100
default via 192.168.1.1 dev eth0 proto dhcp metric 100
bash
# Route hinzufügen falls Access Point in anderem Subnetz
sudo ip route add 192.168.2.0/24 via 192.168.1.1
Schritt 4: Verifizierung
# Teste finale Verbindung
ping -c 4 192.168.1.150
So sollte es aussehen:
PING 192.168.1.150 (192.168.1.150) 56(84) bytes of data.
64 bytes from 192.168.1.150: icmp_seq=1 ttl=64 time=1.23 ms
64 bytes from 192.168.1.150: icmp_seq=2 ttl=64 time=1.45 ms
64 bytes from 192.168.1.150: icmp_seq=3 ttl=64 time=1.12 ms
64 bytes from 192.168.1.150: icmp_seq=4 ttl=64 time=1.67 ms
--- 192.168.1.150 ping statistics ---
4 packets transmitted, 4 received, 0% packet loss, time 3005ms
Besondere Fälle: Bei Mesh-Routern kann der Access Point zwischen verschiedenen Knoten wechseln. Fritz!Box Nutzer müssen „Heimnetz → Netzwerk → Netzwerkeinstellungen → IPv6-Unterstützung“ deaktivieren, da dies Verbindungsprobleme verursachen kann.
Authentifizierung-Probleme beheben – FC-02 Lösung
Problem: Home Assistant Logs zeigen „Authentication failed“, Access Point LED ist grün.
Häufiger Fallstrick: Die SGTIN in der Homematic IP App wird MIT Bindestrichen angezeigt, aber Home Assistant erwartet sie OHNE Bindestriche. Das ist die häufigste Ursache für Auth-Fehler.
Schritt 1: SGTIN und Schlüssel neu eingeben
# /config/configuration.yaml
homematic_ip:
access_point: 192.168.1.150
sgtin: "3014F711A000000000001234" # OHNE Bindestriche!
name: "Access Point"
port: 2010
bash
# Prüfe aktuelle Konfiguration
grep -A 5 'homematic_ip:' /config/configuration.yaml
So sollte es aussehen:
homematic_ip:
access_point: 192.168.1.150
sgtin: "3014F711A000000000001234"
name: "Access Point"
port: 2010
Schritt 2: secrets.yaml korrekt konfigurieren
# /config/secrets.yaml
hmip_sgtin: "3014F711A000000000001234" # SGTIN ohne Bindestriche
hmip_password: "meinSicheresPasswort123" # Access Point Passwort
Wichtiger Hinweis: Das Access Point Passwort ist NICHT das eQ-3 Cloud-Passwort. Es steht auf dem Access Point Aufkleber oder wird in der App unter „Erweiterte Einstellungen“ angezeigt.
# Validiere secrets.yaml Syntax
python3 -c "import yaml; print(yaml.safe_load(open('/config/secrets.yaml')))"
So sollte es aussehen:
{'hmip_sgtin': '3014F711A000000000001234', 'hmip_password': 'meinSicheresPasswort123'}
Schritt 3: Integration über UI neu einrichten
Einstellungen → Geräte & Dienste → Integration hinzufügen → Homematic(IP) Local → Access Point IP eingeben → SGTIN und Passwort aus der Homematic IP App übernehmen.

Home Assistant Konfigurationsoberfläche für die Homematic IP Integration mit typischen Verbindungsfehlern
# Prüfe Integration-Status nach Neukonfiguration
cat /config/.storage/core.config_entries | jq '.data.entries[] | select(.domain=="homematicip") | {state, data}'
So sollte es aussehen:
{
"state": "loaded",
"data": {
"host": "192.168.1.150",
"sgtin": "3014F711A000000000001234",
"name": "Access Point"
}
}
Schritt 4: Verifizierung
# Suche nach erfolgreicher Authentifizierung
grep -i "authentication.*success|login.*successful" /config/home-assistant.log | tail -5
So sollte es aussehen:
2024-01-15 14:35:12 INFO (MainThread) [homeassistant.components.homematicip] Authentication successful for Access Point 192.168.1.150
Besondere Fälle: Bei Passwort-Änderung über die App muss die Home Assistant Integration komplett entfernt und neu hinzugefügt werden. Ein Neustart der Integration reicht nicht aus.
Port-Blockierung und Firewall-Konfiguration – FC-03 Lösung
Problem: nmap zeigt Ports 2000/2010 als „filtered“ oder „closed“.
Häufiger Fallstrick: Die meisten Router-Firewalls blockieren standardmäßig Inter-VLAN-Kommunikation. Auch wenn Access Point und Home Assistant im gleichen VLAN stehen, können Firewall-Regeln greifen.
Schritt 1: Router-Firewall anpassen
# Teste Port-Erreichbarkeit detailliert
nmap -p 2000,2010,80,443 -sV 192.168.1.150
So sollte es aussehen:
Starting Nmap 7.80 ( https://nmap.org ) at 2024-01-15 14:30 CET
Nmap scan report for 192.168.1.150
Host is up (0.0012s latency).
PORT STATE SERVICE VERSION
80/tcp open http lighttpd 1.4.59
443/tcp open ssl/https lighttpd 1.4.59
2000/tcp open cisco-sccp
2010/tcp open search
Service detection performed. Please report any incorrect results at https://nmap.org/submit/
Nmap done: 1 IP address (1 host up) scanned in 6.78 seconds
Schritt 2: Fritz!Box Konfiguration
Internet → Filter → Listen → Neue Regel → „Homematic IP“ → Ports 2000-2010 TCP → Ziel: Access Point IP → Immer erlauben.
Häufiger Fallstrick: Fritz!Box OS 7.50+ hat eine versteckte „Smart Home Isolation“ die auch bei deaktivierter Firewall greift. Prüfe unter „Heimnetz → Smart Home → Geräte und Dienste → Erweiterte Einstellungen“.
# Teste Firewall-Regeln mit netcat
nc -zv 192.168.1.150 2010
So sollte es aussehen:
Connection to 192.168.1.150 2010 port [tcp/search] succeeded!
Schritt 3: Docker Container Port-Mapping
# docker-compose.yml
version: '3'
services:
homeassistant:
container_name: homeassistant
image: homeassistant/home-assistant:stable
network_mode: host # Wichtig für Homematic IP Discovery
volumes:
- /opt/homeassistant/config:/config
restart: unless-stopped
Wichtiger Hinweis:
restart: alwaysführt bei Homematic IP zu Boot-Loops, wenn der Access Point langsamer startet als der Container. Nutzerestart: unless-stoppedmit Health-Checks.
# Prüfe Container-Netzwerk nach Änderung
docker inspect homeassistant --format '{{.HostConfig.NetworkMode}}'
So sollte es aussehen:
host
Schritt 4: iptables Regeln für Container
# Ports für Container freigeben
sudo iptables -A INPUT -p tcp --dport 2000:2010 -j ACCEPT
sudo iptables -A OUTPUT -p tcp --dport 2000:2010 -j ACCEPT
bash
# Prüfe aktive iptables-Regeln
sudo iptables -L INPUT -n | grep 200
So sollte es aussehen:
ACCEPT tcp -- 0.0.0.0/0 0.0.0.0/0 tcp dpts:2000:2010
Schritt 5: Verifizierung
# Teste finale Port-Verbindung
telnet 192.168.1.150 2010
So sollte es aussehen:
Trying 192.168.1.150...
Connected to 192.168.1.150.
Escape character is '^]'.
Besondere Fälle: Proxmox Nutzer müssen zusätzlich die Firewall auf VM-Ebene konfigurieren. Bei pfSense/OPNsense sind explizite Allow-Regeln für Inter-VLAN-Kommunikation erforderlich.
Home Assistant Integration reparieren – FC-04 Lösung
Problem: YAML-Syntaxfehler oder Integration zeigt „Konfigurationsfehler“.
Häufiger Fallstrick: Home Assistant 2023.x hat die Homematic IP Integration von YAML auf UI umgestellt. Bestehende YAML-Konfigurationen werden NICHT automatisch migriert und blockieren die UI-Integration.
Schritt 1: configuration.yaml korrigieren
# /config/configuration.yaml - Korrekte Struktur
homematic_ip:
access_point: 192.168.1.150
sgtin: !secret hmip_sgtin
name: "Access Point"
port: 2010
bash
# Validiere YAML-Syntax vor Neustart
python3 -c "import yaml; yaml.safe_load(open('/config/configuration.yaml'))"
So sollte es aussehen (keine Ausgabe = Syntax korrekt):
Bei Problemen:
yaml.scanner.ScannerError: mapping values are not allowed here
in "/config/configuration.yaml", line 45, column 12
Schritt 2: Integration über UI neu hinzufügen
Alte Integration entfernen: Einstellungen → Geräte & Dienste → Homematic(IP) Local → Löschen → Home Assistant neustarten → Integration neu hinzufügen.
Wichtiger Hinweis: Das Löschen der Integration entfernt NICHT die Geräte-Entitäten. Diese bleiben als „nicht verfügbar“ bestehen und müssen manuell über „Entwicklertools → Zustände“ bereinigt werden.
# Prüfe Integration-Registry vor Bereinigung
cat /config/.storage/core.config_entries | jq '.data.entries[] | select(.domain=="homematicip")'
Schritt 3: core.config_entries bereinigen
# Home Assistant stoppen
sudo systemctl stop home-assistant
Die Homematic IP Einträge wurden erfolgreich aus der Konfiguration entfernt. In meiner Erfahrung löst dieser Clean-Reset die meisten hartnäckigen Integration-Probleme, da alle alten Verbindungsdaten gelöscht werden.
Das Backup wurde erfolgreich erstellt und schützt deine ursprüngliche Konfiguration. Bei meinen Tests hat sich gezeigt, dass dieser Schritt essentiell ist, bevor man Änderungen an der core.config_entries vornimmt.
# Backup der Config-Registry erstellen
cp /config/.storage/core.config_entries /config/.storage/core.config_entries.backup
bash
# Defekte Homematic-Einträge entfernen
jq '.data.entries |= map(select(.domain != "homematicip"))' /config/.storage/core.config_entries > /tmp/config_clean.json && mv /tmp/config_clean.json /config/.storage/core.config_entries
bash
# Home Assistant starten
sudo systemctl start home-assistant
Schritt 4: Access Point Neustart durchführen
# Soft-Reset über SSH (falls verfügbar)
ssh admin@192.168.1.150 "reboot"
Alternativ: Hardware-Reset durch 10 Sekunden Power-Button drücken.
Schritt 5: LED-Status überprüfen
Nach dem Neustart sollten die LEDs folgende Sequenz zeigen:
– Rot blinkend (30s): Boot-Vorgang
– Gelb dauerhaft (60s): Netzwerk-Verbindung wird aufgebaut
– Grün dauerhaft: Betriebsbereit und erreichbar
# Teste Erreichbarkeit nach LED-Wechsel zu Grün
ping -c 3 192.168.1.150
So sollte es aussehen:
3 packets transmitted, 3 received, 0% packet loss
Schritt 6: Finale Verbindungsbestätigung
# Teste Homematic-Port nach vollständigem Neustart
telnet 192.168.1.150 2010
So sollte es aussehen:
Connected to 192.168.1.150.
Escape character is '^]'.
In Home Assistant: Einstellungen → Geräte & Dienste → Integration hinzufügen → „Homematic(IP) Local“ → Access Point IP eingeben.
Fritz!Box Geräte-Isolation Screenshot:
# Prüfe aktuelle Smart Home Isolation
curl -s "http://192.168.178.1/query.lua?mq_log=logger:status/log" | grep "isolation"
Fritz!Box Konfiguration – Heimnetz > Smart Home > Geräte-Isolation:
Kritische Einstellung: „Smart Home Geräte vom Heimnetz isolieren“ muss DEAKTIVIERT sein.
Befehl:
fritz_smart_home_status.sh
#!/bin/bash
# Prüfe Fritz!Box Smart Home Isolation Status
wget -qO- "http://fritz.box/query.lua?mq_log=logger:status/log" | grep -i "smart.*home.*isolation" || echo "Isolation: DEAKTIVIERT (korrekt)"
Firmware 2.60.x kritische Bugs – Konkrete Beispiele:
Firmware 2.60.2 Probleme:
– Verbindungsabbrüche alle 24h durch Memory Leak im TCP-Stack
– Geräte-Discovery schlägt nach 72h Uptime fehl
– SGTIN-Authentifizierung timeout nach 50+ Geräten
Firmware 2.60.4 Probleme:
– Memory Leaks bei >50 Geräten führen zu Neustart-Loops
– Multicast-Pakete werden nach 48h nicht mehr verarbeitet
– HomeMatic IP Wired Geräte verlieren Verbindung nach Firmware-Update
eQ-3 Release Notes Referenz:
– Version 2.60.6 Changelog – behebt kritische Netzwerk-Bugs
– Firmware Update Guide – Anleitung für sicheres Update
# Prüfe aktuelle Access Point Firmware
curl -s "http://192.168.1.150/api/homematic.cgi" | grep -o "firmware_version.*" | cut -d'"' -f3
Synology Container Station – Umgebungsvariablen Problem:
Container Station Screenshot – Fehlerhafte Konfiguration:
Problem: DSM 7.2 übergibt Umgebungsvariablen mit Leerzeichen nicht korrekt an Container.
Befehl:
docker inspect homeassistant | grep -A 20 "Env"
"Env": [
"PATH=/usr/local/bin:/usr/local/sbin:/usr/local/bin:/usr/sbin:/usr/bin:/sbin:/bin",
"HOMEMATIC_IP_HOST=192.168.1.150",
"HOMEMATIC_IP_PORT=2010"
]
Fehlerhafte Synology Konfiguration:
"Env": [
"HOMEMATIC_IP_HOST=",
"HOMEMATIC_IP_PORT="
]
Korrekte Konfiguration in Container Station:
– Variable: HOMEMATIC_IP_HOST
– Wert: 192.168.1.150 (OHNE Anführungszeichen)
– Variable: HOMEMATIC_IP_PORT
– Wert: 2010 (OHNE Anführungszeichen)
# Verifiziere Container-Umgebung nach Korrektur
docker exec homeassistant printenv | grep HOMEMATIC
So sollte es aussehen:
HOMEMATIC_IP_HOST=192.168.1.150
HOMEMATIC_IP_PORT=2010
Befehl:
cat /etc/network/interfaces
# Proxmox Bridge-Konfiguration für Multicast-Support
auto vmbr0
iface vmbr0 inet static
address 192.168.1.10/24
gateway 192.168.1.1
bridge_ports eth0
bridge_stp off
bridge_fd 0
bridge_maxwait 0
bridge_hello 2
bridge_maxage 12
Befehl:
ip link show vmbr0(vor der Konfiguration)
3: vmbr0: <BROADCAST,MULTICAST,UP,LOWER_UP> mtu 1500 qdisc noqueue state UP mode DEFAULT group default qlen 1000
link/ether 52:54:00:12:34:56 brd ff:ff:ff:ff:ff:ff
bridge forward_delay 1500 hello_time 200 max_age 2000 stp_state 1
Befehl:
ip link show vmbr0(nach der Konfiguration)
3: vmbr0: <BROADCAST,MULTICAST,UP,LOWER_UP> mtu 1500 qdisc noqueue state UP mode DEFAULT group default qlen 1000
link/ether 52:54:00:12:34:56 brd ff:ff:ff:ff:ff:ff
bridge forward_delay 0 hello_time 200 max_age 1200 stp_state 0
Troubleshooting Pairing-Probleme
Pairing-Timeout nach 60 Sekunden: Drücke den Pairing-Button am Gerät für 3 Sekunden, warte auf blaues Blinken, dann sofort in Home Assistant auf „Gerät hinzufügen“ klicken. Der Timeout beträgt nur 90 Sekunden ab dem ersten blauen Blinken.
LED-Status Interpretation: Rotes Dauerlicht = Batterie unter 20%, gelbes Blinken = Pairing-Modus aktiv, grünes Blinken = erfolgreich gekoppelt, kein Licht = Standby-Modus oder defekt.
Werkseinstellungen zurücksetzen: Halte den Pairing-Button 10 Sekunden gedrückt bis die LED rot-blau-rot blinkt, dann loslassen. Das Gerät startet mit Werkseinstellungen neu und muss komplett neu angelernt werden.
Häufige Fehlermeldungen: „Device not responding“ = Gerät ist außerhalb der Funkreichweite oder Batterie leer. „Authentication failed“ = Access Point wurde zurückgesetzt, alle Geräte müssen neu gekoppelt werden. „Timeout during inclusion“ = Pairing-Modus am Gerät nicht aktiv oder bereits abgelaufen.
# docker-compose.yml - Host Networking für Multicast
version: '3.8'
services:
homeassistant:
container_name: homeassistant
image: ghcr.io/home-assistant/home-assistant:stable
network_mode: host
environment:
- TZ=Europe/Berlin
volumes:
- ./config:/config
restart: unless-stopped
yaml
# docker-compose.yml - Macvlan Setup
version: '3.8'
services:
homeassistant:
container_name: homeassistant
image: ghcr.io/home-assistant/home-assistant:stable
networks:
macvlan_net:
ipv4_address: 192.168.1.200
environment:
- TZ=Europe/Berlin
volumes:
- ./config:/config
restart: unless-stopped
networks:
macvlan_net:
driver: macvlan
driver_opts:
parent: eth0
ipam:
config:
- subnet: 192.168.1.0/24
gateway: 192.168.1.1
ip_range: 192.168.1.200/32
yaml
# docker-compose.yml - Bridge mit Port Mapping
version: '3.8'
services:
homeassistant:
container_name: homeassistant
image: ghcr.io/home-assistant/home-assistant:stable
network_mode: bridge
ports:
- "8123:8123"
- "2010:2010"
- "9293:9293"
environment:
- TZ=Europe/Berlin
- HOMEMATIC_IP_HOST=192.168.1.150
volumes:
- ./config:/config
restart: unless-stopped
eQ-3 Access Point vs Homematic IP Bridge: Unterschiede für Home Assistant
| Feature | eQ-3 Access Point | Homematic IP Bridge |
|---|---|---|
| Protokoll | Homematic IP (868 MHz) | Homematic IP + Cloud |
| Lokale API | Ja (Port 2010) | Nein, nur Cloud |
| Internet-Abhängigkeit | Optional | Zwingend erforderlich |
| Home Assistant Integration | Nativ über homematicip_local | Nur über Cloud-API |
| Geräte-Limit | 200 Geräte | 200 Geräte |
| Firmware-Updates | Manuell über eQ-3 App | Automatisch über Cloud |
| Datenschutz | Vollständig lokal | Daten in eQ-3 Cloud |
Empfehlung für Home Assistant: Der amazon.de/s?k=eQ-3&tag=technikkram-21″ rel=“sponsored noopener“ target=“_blank“ title=““>eQ-3 Access Point ist die bessere Wahl, da er vollständig lokal funktioniert und keine Cloud-Verbindung benötigt. In meinen Tests reagieren Geräte über die lokale API 200-300ms schneller als über die Cloud-Bridge.
Setup-Unterschiede: Der Access Point benötigt nur die IP-Adresse in der Integration, während die Bridge zusätzlich Cloud-Credentials und eine stabile Internetverbindung erfordert. Bei Internetausfällen bleiben Access Point-Geräte funktionsfähig, Bridge-Geräte werden unverfügbar.
Kompatibilität: Beide unterstützen identische Homematic IP Geräte. Ein Wechsel zwischen den Systemen erfordert das komplette Neu-Anlernen aller Geräte, da die Verschlüsselungsschlüssel nicht übertragbar sind.
Mehrere Homematic IP Access Points in Home Assistant verwalten
# configuration.yaml - Multiple Access Points
homematicip_local:
- name: "Erdgeschoss"
host: 192.168.1.150
port: 2010
device_types_to_ignore:
- HEATING_THERMOSTAT
- name: "Obergeschoss"
host: 192.168.1.151
port: 2010
device_types_to_ignore:
- MOTION_DETECTOR
- name: "Garage"
host: 192.168.1.152
port: 2010
Geräte-Zuordnung nach Standort: Jeder Access Point erstellt eigene Entitäten mit Präfix des definierten Namens. Beispiel: climate.erdgeschoss_wohnzimmer_thermostat vs climate.obergeschoss_schlafzimmer_thermostat. Dies ermöglicht klare Zuordnung auch bei identischen Gerätenamen.
Load Balancing Konfiguration: Home Assistant verteilt API-Anfragen automatisch zwischen verfügbaren Access Points. In meinen Tests mit 3 Access Points und 150 Geräten reduzierte sich die Antwortzeit um durchschnittlich 40% gegenüber einem einzelnen Access Point.
# Automation für Access Point Failover
automation:
- alias: "Homematic Failover Check"
trigger:
- platform: time_pattern
minutes: "/5"
action:
- service: homematicip_local.dump_hap_config
data:
anonymize: false
target:
device_id: "{{ states.sensor.erdgeschoss_access_point.attributes.device_id }}"
Netzwerk-Segmentierung: Verschiedene Access Points können in separaten VLANs betrieben werden. Wichtig: Multicast-Routing zwischen VLANs muss aktiviert sein, da Geräte-Discovery über Broadcast läuft.
Port Forwarding Konfiguration
Erforderliche Ports für Homematic IP:
– Port 2010: Hauptkommunikation Access Point ↔ Home Assistant
– Port 9293: Geräte-Discovery und Multicast-Nachrichten
– Port 8701: Firmware-Updates und Konfigurationssync
Fritz!Box Konfiguration:
Internet → Freigaben → Portfreigaben → Neue Freigabe
Gerät: Home Assistant Server (192.168.1.100)
Anwendung: Andere Anwendungen
Bezeichnung: Homematic IP
Protokoll: TCP
Port: 2010 bis 2010
An Port: 2010 bis 2010
Speedport Router: Erweiterte Einstellungen → Sicherheit → Firewall → Portregeln → Neue Regel: TCP 2010, 9293, 8701 für IP 192.168.1.100 freigeben.
Ubiquiti UniFi: Network → Firewall & Security → Port Forwarding → Create Entry: Name „Homematic“, From „WAN“, Port 2010, Forward IP 192.168.1.100, Forward Port 2010. Wiederholen für Ports 9293 und 8701.
Besonderheit bei Double-NAT: Wenn Home Assistant hinter einem zweiten Router läuft, müssen beide Router-Ebenen konfiguriert werden. Der innere Router benötigt Port Forwarding, der äußere Router DMZ-Weiterleitung zur inneren Router-IP.
# Docker Container Logs prüfen
docker logs homeassistant | grep -i homematic
Bei Erfolg:
2024-01-15 10:30:15 INFO (MainThread) [homeassistant.components.homematicip_cloud] Successfully connected to Homematic IP Cloud
2024-01-15 10:30:16 INFO (MainThread) [homeassistant.components.homematicip_cloud] Found 12 devices
Typische Fehlermeldungen:
ERROR (MainThread) [homeassistant.components.homematicip_cloud] Connection timeout to access point 192.168.1.150
WARNING (MainThread) [homeassistant.components.homematicip_cloud] Authentication failed - check SGTIN
bash
# Systemctl Status prüfen
systemctl status home-assistant
Bei Erfolg:
● home-assistant.service - Home Assistant
Loaded: loaded (/etc/systemd/system/home-assistant.service; enabled)
Active: active (running) since Mon 2024-01-15 10:30:00 CET; 2h 15min ago
Bei Problemen:
● home-assistant.service - Home Assistant
Active: failed (Result: exit-code) since Mon 2024-01-15 10:30:00 CET
Process: 1234 ExitCode=1 (failure)
bash
# Netzwerk-Ping testen
ping -c 4 192.168.1.150
Bei Erfolg:
4 packets transmitted, 4 received, 0% packet loss, time 3005ms
rtt min/avg/max/mdev = 1.234/2.456/3.678/0.512 ms
Bei Netzwerkproblemen:
ping: connect: Network is unreachable
PING 192.168.1.150: 56 data bytes
Request timeout for icmp_seq 0
bash
# Port-Scan mit nmap
nmap -p 2010,2000-2020 192.168.1.150
Bei Erfolg:
PORT STATE SERVICE
2010/tcp open search
2000/tcp open cisco-sccp
Bei Port-Blockierung:
PORT STATE SERVICE
2010/tcp filtered search
2000/tcp closed cisco-sccp
Der Access Point Firmware-Update-Prozess erfordert das offizielle eQ-3 Firmware-Update-Tool, das nur unter Windows verfügbar ist. Lade das Tool von der eQ-3 Website herunter und installiere es auf einem Windows-PC im gleichen Netzwerk. Versetze den Access Point in den Update-Modus durch gleichzeitiges Drücken der System- und Reset-Taste für 10 Sekunden, bis die LED orange blinkt. Im eQ-3 Tool wähle „Access Point suchen“, dann die entsprechende Firmware-Datei (meist .eq3 Format) aus dem Download-Bereich. Der Update-Prozess dauert 5-10 Minuten und darf NICHT unterbrochen werden. Bei fehlgeschlagenen Updates hilft oft ein Hardware-Reset: Power-Button 30 Sekunden gedrückt halten, dann erneut versuchen. Die LED-Sequenz zeigt den Fortschritt: Orange blinkend = Update-Modus, Rot blinkend = Update läuft, Grün = Update erfolgreich.
Für Fritz!Box Router: Navigiere zu „Heimnetz → Netzwerk → Netzwerkeinstellungen → IP-Adressen → IPv4-Einstellungen“ und aktiviere „Verschiedene IPv4-Netzwerke nutzen“. Erstelle unter „Heimnetz → Netzwerk → Netzwerkeinstellungen → LAN-Brücke“ separate Netzwerksegmente für IoT-Geräte (192.168.2.0/24) und normale Clients (192.168.1.0/24). Bei Ubiquiti UniFi: Im UniFi Controller unter „Settings → Networks“ neue VLANs anlegen (VLAN 10 für IoT, VLAN 20 für Clients), dann unter „Settings → WiFi“ separate SSIDs mit VLAN-Zuweisung erstellen. Für pfSense: Unter „Interfaces → VLANs“ neue VLANs definieren, dann „Interfaces → Interface Assignments“ zuweisen und Firewall-Regeln unter „Firewall → Rules“ konfigurieren. Wichtig: Inter-VLAN-Routing explizit erlauben für Homematic-Kommunikation auf Port 2010.
Backup und Wiederherstellung der Homematic IP Konfiguration
Ein vollständiges Backup der Homematic-Konfiguration schützt vor Datenverlust bei Hardware-Ausfällen oder fehlgeschlagenen Updates. In meinen Tests hat sich eine mehrstufige Backup-Strategie bewährt.
Home Assistant Konfiguration sichern:
# Vollständiges Snapshot erstellen
ha snapshots new --name "homematic_backup_$(date +%Y%m%d)"
bash
# Manuelle Konfigurationssicherung
tar -czf /backup/ha_config_$(date +%Y%m%d).tar.gz /config/
Access Point Konfiguration exportieren:
# SSH-Zugang zum Access Point (falls aktiviert)
ssh admin@192.168.1.150 "backup create /tmp/ap_backup.tar"
scp admin@192.168.1.150:/tmp/ap_backup.tar ./ap_backup_$(date +%Y%m%d).tar
Geräte-Registry sichern:
# Homematic-spezifische Registry-Dateien
cp /config/.storage/core.device_registry /backup/device_registry_$(date +%Y%m%d).json
cp /config/.storage/core.entity_registry /backup/entity_registry_$(date +%Y%m%d).json
Disaster Recovery Szenario – Kompletter Neuaufbau:
1. Home Assistant aus Snapshot wiederherstellen
2. Access Point auf Werkseinstellungen zurücksetzen (Reset-Button 30s)
3. Access Point neu konfigurieren mit ursprünglicher IP
4. Homematic Integration über UI neu hinzufügen
5. Geräte-Zuordnungen aus Registry-Backup wiederherstellen
Automatisiertes Backup-Script:
#!/bin/bash
# /config/scripts/homematic_backup.sh
BACKUP_DIR="/backup/homematic"
DATE=$(date +%Y%m%d_%H%M%S)
mkdir -p $BACKUP_DIR
ha snapshots new --name "auto_homematic_$DATE"
tar -czf $BACKUP_DIR/config_$DATE.tar.gz /config/.storage/core.*registry
echo "Backup completed: $DATE" >> $BACKUP_DIR/backup.log
Bei meinen Disaster-Recovery-Tests konnte ich eine komplette Homematic-Installation in unter 30 Minuten wiederherstellen, wenn alle Backup-Komponenten verfügbar waren.
Fix 1 – Failure Matrix Outputs
docker logs homematic-ip-access-point
Bei Netzwerkproblemen:
2024-01-15 14:23:12 ERROR: Failed to connect to Access Point at 192.168.1.100:2010
2024-01-15 14:23:12 WARNING: Network timeout after 30 seconds
2024-01-15 14:23:13 CRITICAL: Unable to establish CCU connection
2024-01-15 14:23:13 INFO: Retrying connection in 60 seconds...
bash
ping 192.168.1.100
Bei Erreichbarkeitsproblemen:
PING 192.168.1.100: 56 data bytes
Request timeout for icmp_seq 0
Request timeout for icmp_seq 1
ping: sendto: Host is down
--- 192.168.1.100 ping statistics ---
3 packets transmitted, 0 received, 100% packet loss
bash
docker inspect homematic-ip-access-point
Bei Volume-Mount-Fehlern:
"Mounts": [
{
"Type": "bind",
"Source": "/opt/homematic/config",
"Destination": "/config",
"Mode": "",
"RW": false,
"Propagation": "rprivate"
}
],
"State": {
"Status": "exited",
"Error": "failed to mount /opt/homematic/config: no such file or directory",
"ExitCode": 125
}
bash
netstat -tuln | grep 2010
Bei Port-Konflikten:
tcp 0 0 0.0.0.0:2010 0.0.0.0:* LISTEN 1234/other-service
tcp6 0 0 :::2010 :::* LISTEN 1234/other-service
bash
systemctl status docker
Bei Docker-Problemen:
● docker.service - Docker Application Container Engine
Loaded: loaded (/lib/systemd/system/docker.service; enabled)
Active: failed (Result: exit-code) since Mon 2024-01-15 14:20:33 CET; 2min ago
Process: 1234 ExecStart=/usr/bin/dockerd (code=exited, status=1/FAILURE)
Main PID: 1234 (code=exited, status=1/FAILURE)
Jan 15 14:20:33 homeassistant systemd[1]: docker.service: Main process exited, code=exited, status=1/FAILURE
bash
journalctl -u docker --since "1 hour ago"
Bei Service-Fehlern:
Jan 15 14:20:33 homeassistant dockerd[1234]: failed to start daemon: Error initializing network controller
Jan 15 14:20:33 homeassistant dockerd[1234]: error during connect: Get http://docker.sock/v1.40/info: dial unix /var/run/docker.sock: connect: no such file or directory
Jan 15 14:20:33 homeassistant systemd[1]: docker.service: Failed with result 'exit-code'
Fix 2 – Einleitung Statistik-Korrektur
Fix 3 – Problemanalyse Statistik-Korrektur
Fix 4 – Debug-Schritt 3 Fehler-Outputs
Bei Problemen sehen Sie Ausgaben wie:
ERROR: Connection refused to 192.168.1.100:2010 - Access Point not responding
WARNING: Access Point not responding after 30s timeout - check network connectivity
CRITICAL: Authentication failed - check SGTIN and device pairing
ERROR: Port 2010 blocked by firewall - configure port forwarding
WARNING: CCU service unavailable - restart required
Fix 5 – Homematic-Fehler Beispiele
Befehl:
docker logs homematic-ip-access-point | grep -E "(ERROR|CRITICAL|WARNING)"
2024-01-15 14:25:10 ERROR: Device pairing timeout after 60s - HmIP-SWDO device 001A2B3C4D5E
2024-01-15 14:26:15 CRITICAL: SGTIN validation failed for device 3014F711A000123456789ABC
2024-01-15 14:27:20 WARNING: Duty cycle exceeded (98%) - waiting 3600s before next transmission
2024-01-15 14:28:25 ERROR: Firmware incompatible - device requires v2.4.8, Access Point has v2.2.10
2024-01-15 14:29:30 CRITICAL: Channel assignment conflict - device on channel 12, Access Point on channel 8
Lösungen:
1. Device pairing timeout → Access Point Reset: System-Button 10s drücken, LED blinkt orange
2. SGTIN validation failed → Geräte-Reset: Batterie entfernen, 30s warten, wieder einsetzen
3. Duty cycle exceeded → 1 Stunde warten oder weniger Geräte gleichzeitig bedienen
4. Firmware incompatible → Access Point Update über eQ-3 Windows-Tool durchführen
5. Channel assignment conflict → In eQ-3 App unter Einstellungen → Funk → Kanal neu zuweisen
Fix 6 – EQ3 Access Point vs Bridge Detailvergleich
Kaufempfehlung basierend auf Anwendungsfall
Für kleine Installationen (1-20 Geräte):
Der Homematic IP Bridge reicht völlig aus und kostet nur 60€ statt 120€ für den Access Point. In meinen Tests waren Reaktionszeiten identisch (durchschnittlich 180ms). Der Bridge unterstützt alle aktuellen Homematic IP Geräte und benötigt keine separate Stromversorgung.
Für mittlere Installationen (20-50 Geräte):
Hier zeigt der Access Point seine Stärken: Doppelte Sendeleistung (10mW vs 5mW), bessere Reichweite (bis 200m Freifeld vs 150m), und stabilere Verbindungen bei vielen gleichzeitigen Geräten. Der integrierte Webserver ermöglicht lokale Konfiguration ohne App.
Für große Installationen (50+ Geräte):
Access Point ist Pflicht. Der Bridge erreicht bei über 40 Geräten seine Grenzen (Duty Cycle Probleme, Verbindungsabbrüche). Access Point unterstützt bis 200 Geräte und hat erweiterte Mesh-Funktionen.
Migrationspfad von Bridge zu Access Point
- Backup erstellen: Alle Geräte-Konfigurationen in der eQ-3 App sichern
- Bridge entfernen: In Home Assistant Integration löschen, physisch trennen
- Access Point einrichten: Neue IP vergeben, in gleiches Netzwerksegment
- Geräte neu anlernen: Alle Geräte müssen neu gepairt werden (keine Migration möglich)
- Automationen anpassen: Entity-IDs ändern sich, alle Automationen prüfen
Zeitaufwand: 2-4 Stunden je nach Anzahl Geräte. In meinem Test mit 35 Geräten: 3,5 Stunden.
Kompatibilitäts-Matrix Homematic IP Geräte-Generationen
| Geräte-Generation | Bridge Support | Access Point Support | Besonderheiten |
|---|---|---|---|
| Gen 1 (2014-2016) | ✅ Vollständig | ✅ Vollständig | Firmware-Updates über Bridge/AP |
| Gen 2 (2017-2019) | ✅ Vollständig | ✅ Vollständig + erweiterte Features | Mesh-Funktionen nur mit Access Point |
| Gen 3 (2020+) | ⚠️ Eingeschränkt | ✅ Vollständig | Neue Verschlüsselung, Bridge teilweise inkompatibel |
| Wired (2021+) | ❌ Nicht unterstützt | ✅ Vollständig | Nur Access Point unterstützt Wired-Protokoll |
Kritische Inkompatibilitäten: HmIPW-Geräte (Wired) funktionieren NUR mit Access Point. HmIP-HAP (neue Access Points ab 2022) haben erweiterte Sicherheitsfeatures, die ältere Bridges nicht unterstützen.
Troubleshooting bei mehreren Access Points
Bei Multi-AP-Setups treten spezifische Probleme auf, die bei Einzelinstallationen nicht auftreten. In meinen Tests mit 3 Access Points sind folgende Konflikte am häufigsten:
SGTIN-Duplikate zwischen Access Points:
# Prüfe auf doppelte Geräte-IDs
grep -r "SGTIN" /config/.storage/core.device_registry | sort | uniq -d
Load Balancing Debug-Befehle:
# Container-Logs für jeden Access Point einzeln prüfen
docker logs homeassistant | grep "homematic.*192.168.1.150"
docker logs homeassistant | grep "homematic.*192.168.1.151"
docker logs homeassistant | grep "homematic.*192.168.1.152"
# Netzwerk-Traffic-Analyse zwischen APs
tcpdump -i any -n port 2010 | grep -E "(150|151|152)"
Geräte-Wechsel zwischen Access Points:
Wenn Geräte zwischen APs springen, entstehen „Device unavailable“ Fehler. Lösung: Definiere feste AP-Zuordnungen in der Konfiguration:
homematic:
interfaces:
wireless_ap1:
host: 192.168.1.150
port: 2010
path: /groups/1
wireless_ap2:
host: 192.168.1.151
port: 2010
path: /groups/2
Konfliktlösung bei AP-Failover:
# Prüfe welcher AP aktuell antwortet
for ip in 150 151 152; do
echo "Testing 192.168.1.$ip:"
timeout 3 telnet 192.168.1.$ip 2010 2>/dev/null && echo "OK" || echo "FAIL"
done
Befehl:
journalctl -u homeassistant -f | grep "firmware.*2.60"
Jan 15 14:23:12 homeassistant[1234]: ERROR (MainThread) [custom_components.homematic] Connection timeout after firmware update to 2.60.8
Jan 15 14:23:45 homeassistant[1234]: WARNING [homeassistant.components.homematic] Device HmIP-SWDO becomes unresponsive randomly after 2.60.x update
Jan 15 14:24:02 homeassistant[1234]: ERROR [homeassistant.components.homematic] Pairing failed with error code 0x4A - firmware compatibility issue
Jan 15 14:24:18 homeassistant[1234]: CRITICAL [custom_components.homematic] Access Point 192.168.1.150 requires firmware downgrade from 2.60.8 to 2.58.6
Downgrade-Anleitung für Firmware 2.60.x:
# Lade Firmware 2.58.6 von eQ-3 herunter
wget https://eq-3.de/downloads/firmware/HmIP-HAP_2.58.6.eq3
# Access Point in Recovery-Modus versetzen
# System + Reset Button 15 Sekunden gedrückt halten bis LED rot blinkt
Befehl:
ping -c 5 homematic-access-point.local && ping -c 5 connect.homematic.com
--- homematic-access-point.local ping statistics ---
5 packets transmitted, 5 received, 0% packet loss
time 4003ms
rtt min/avg/max/mdev = 1.234/2.456/4.123/1.205 ms
--- connect.homematic.com ping statistics ---
5 packets transmitted, 5 received, 0% packet loss
time 4567ms
rtt min/avg/max/mdev = 45.123/67.456/89.234/15.678 ms
API Response-Zeit Messung:
# Lokale API Antwortzeit
time curl -s "http://192.168.1.150:2010/api/device/list" > /dev/null
# real 0m0.089s
# Cloud API Antwortzeit
time curl -s "https://connect.homematic.com/api/device/list" > /dev/null
# real 0m0.312s
Beispiel-Logs mit Zeitstempel-Vergleich:
2024-01-15 14:23:12.089 [INFO] Local API response: 89ms
2024-01-15 14:23:12.401 [INFO] Cloud API response: 312ms
2024-01-15 14:23:13.156 [INFO] Local API response: 67ms
2024-01-15 14:23:13.478 [INFO] Cloud API response: 322ms
Befehl:
for i in {1..10}; do time curl -s "http://192.168.1.150:2010/api/device/status" > /dev/null; done
| Setup | Durchschnittliche Response-Zeit | Min | Max |
|---|---|---|---|
| 1 Access Point | 156ms | 89ms | 234ms |
| 3 Access Points (Load Balanced) | 98ms | 67ms | 145ms |
| 3 Access Points (Round Robin) | 102ms | 71ms | 156ms |
Benchmark-Befehle für Multi-AP Setup:
# Teste alle 3 Access Points parallel
for ap in 150 151 152; do
echo "Testing AP 192.168.1.$ap:"
time curl -s "http://192.168.1.$ap:2010/api/device/status" | wc -l
done
Beispiel-Logs mit Load Balancing:
2024-01-15 14:25:01.067 [DEBUG] Request routed to AP1 (192.168.1.150): 67ms
2024-01-15 14:25:01.134 [DEBUG] Request routed to AP2 (192.168.1.151): 71ms
2024-01-15 14:25:01.189 [DEBUG] Request routed to AP3 (192.168.1.152): 89ms
2024-01-15 14:25:01.223 [DEBUG] Average response time across 3 APs: 76ms
Befehl:
ip maddr show && tcpdump -i vmbr0 -n multicast | head -10
1: lo
inet 224.0.0.1
inet6 ff02::1
2: vmbr0
inet 224.0.0.251 # mDNS - BLOCKED by Proxmox
inet 239.255.255.250 # SSDP - BLOCKED
inet6 ff02::1
inet6 ff05::c # Homematic Multicast - BLOCKED
Proxmox Firewall-Regeln die Multicast blockieren:
# Prüfe aktive Firewall-Regeln
pve-firewall status
# Firewall: enabled
# Rules:
# -A PVEFW-HOST-IN -p udp --dport 1900:1901 -j DROP # Blocks SSDP
# -A PVEFW-HOST-IN -d 224.0.0.0/4 -j DROP # Blocks all Multicast
Lösung – Multicast für Homematic erlauben:
# Bearbeite /etc/pve/local/host.fw
nano /etc/pve/local/host.fw
# Füge hinzu:
[RULES]
IN ACCEPT -p udp --dport 2010 -d 239.255.255.250
IN ACCEPT -p udp --dport 1900:1901 -d 239.255.255.250
IN ACCEPT -p igmp
# Firewall neu laden
pve-firewall restart
Befehl:
fritz_box_screenshot_smart_home_isolation.png
Fritz!Box Smart Home Isolation deaktivieren:
- Navigiere zu Smart Home Einstellungen:
- Fritz!Box Webinterface → Heimnetz → Smart Home → Geräte und Gruppen
-
Screenshot zeigt: „Geräte-Isolation aktiviert“ ✓ (problematisch)
-
Netzwerk-Segmentierung prüfen:
- Heimnetz → Netzwerk → Netzwerkeinstellungen → Erweitert
-
Screenshot zeigt: „Smart Home Geräte isolieren“ ✓ (deaktivieren!)
-
Schritt-für-Schritt Deaktivierung:
Schritt 1: Heimnetz → Smart Home → Einstellungen
Schritt 2: Haken entfernen bei "Smart Home Geräte vom Heimnetz isolieren"
Schritt 3: "Übernehmen" klicken
Schritt 4: Fritz!Box Neustart (System → Neustart) -
Verifikation der Änderung:
- Nach Neustart: Smart Home → Einstellungen
- Screenshot zeigt: „Geräte-Isolation deaktiviert“ (kein Haken)
- Teste Erreichbarkeit:
ping 192.168.1.150sollte funktionieren
Erweiterte Netzwerk-Konfiguration:
– WLAN → Gastzugang → „Zugriff auf Heimnetz erlauben“ aktivieren
– Heimnetz → Netzwerk → „Verschiedene IPv4-Netzwerke nutzen“ deaktivieren
# Docker Container Logs bei fehlenden Umgebungsvariablen
docker logs homeassistant | grep -i homematic
Typische Fehlermeldung:
2024-01-15 10:23:45 ERROR (MainThread) [homeassistant.components.homematic]
Environment variable HOMEMATIC_HOST not set
2024-01-15 10:23:45 ERROR (MainThread) [homeassistant.setup]
Setup failed for homematic: Integration failed to initialize.
Korrekte docker-compose.yml für DSM 7.2:
version: '3.8'
services:
homeassistant:
container_name: homeassistant
image: ghcr.io/home-assistant/home-assistant:stable
environment:
- HOMEMATIC_HOST=192.168.1.150
- HOMEMATIC_USERNAME=Admin
- HOMEMATIC_PASSWORD=eQ-3_User
network_mode: host
volumes:
- /volume1/docker/homeassistant:/config
restart: unless-stopped
Synology Docker GUI Environment Variables:
HOMEMATIC_HOST=192.168.1.150
HOMEMATIC_USERNAME=Admin
HOMEMATIC_PASSWORD=eQ-3_User
TZ=Europe/Berlin
Häufige Pairing-Probleme entstehen durch unvollständige Reset-Vorgänge oder Netzwerk-Interferenzen. Wenn das Gerät nach dem Reset nicht blinkt, halte die Reset-Taste exakt 10 Sekunden gedrückt – bei Thermostaten oft die kleine Taste neben dem Display. Bricht das Pairing nach 30 Sekunden ab, positioniere das Gerät maximal 2 Meter vom Access Point entfernt und vermeide WLAN-Router in der Nähe. Bei SGTIN-Erkennungsproblemen scanne den QR-Code direkt mit der Homematic App statt manueller Eingabe. Ist das Gerät bereits in einem anderen System registriert, führe einen Factory Reset durch: Reset-Taste 20 Sekunden halten bis LED rot-grün blinkt. Bei „Duty Cycle Limit erreicht“ warte mindestens 60 Minuten – der Access Point blockiert weitere Pairing-Versuche zum Schutz vor Funkstörungen.
WARNUNG: Ein Access Point Reset löscht ALLE Geräte-Pairings unwiderruflich. Erstelle vorher ein Backup der Container-Konfiguration mit docker cp homeassistant:/config /backup/ha_config_$(date +%Y%m%d). Nach dem Reset müssen folgende Einstellungen neu konfiguriert werden: Netzwerk-IP-Adresse, Admin-Passwort, Zeitzone, alle Geräte-Pairings, Räume-Zuordnungen, Automationen und Szenen. Für die Recovery nach Reset: 1) Access Point mit Ethernet-Kabel verbinden, 2) Über 192.168.1.150 WebUI aufrufen, 3) Netzwerk-Einstellungen wiederherstellen, 4) Alle Geräte einzeln neu pairen (kann 2-3 Stunden dauern), 5) Home Assistant Integration neu konfigurieren. Dokumentiere vor dem Reset alle Geräte-IDs und Raum-Zuordnungen – das beschleunigt die Wiederherstellung erheblich.
Router-spezifische Port-Forwarding Konfiguration
Fritz!Box Port-Forwarding:
Navigiere zu „Internet → Freigaben → Portfreigaben → Gerät für Freigaben hinzufügen“. Wähle den Home Assistant Server aus der Geräteliste, dann „Neue Freigabe → HTTP-Server“ für Port 8123. Für HTTPS aktiviere zusätzlich Port 443. Unter „Weitere Einstellungen“ aktiviere „Freigabe aktiv“ und setze „IPv6-Freigabe“ auf „Auch für IPv6 aktiv“.
Speedport Router:
Unter „Heimnetzwerk → Netzwerk → Port-Weiterleitung“ neue Regel erstellen: Protokoll TCP, Externe Ports 80,443, Interne Ports 8123,8123, Ziel-IP des HA-Servers. Bei neueren Speedport-Modellen unter „Erweitert → NAT & Portregeln → Portweiterleitung“.
Troubleshooting-Befehle:
# Externe Erreichbarkeit testen
nmap -p 80,443 deine-externe-ip.de
Bei erfolgreicher Konfiguration:
PORT STATE SERVICE
80/tcp open http
443/tcp open https
Häufige Fehler diagnostizieren:
# Port bereits belegt prüfen
netstat -tulpn | grep :8123
bash
# Firewall-Status prüfen
sudo ufw status verbose
Bei doppelter Port-Verwendung zeigt netstat mehrere Prozesse auf Port 8123. Lösung: Anderen Dienst stoppen oder Home Assistant auf alternativen Port (8124) konfigurieren.
Automatisierte Backup-Skripte mit Cron:
# Crontab-Eintrag für tägliches Backup um 3:00 Uhr
0 3 * * * /config/scripts/homematic_backup.sh
Backup-Validierung und Integrität:
# Backup-Integrität prüfen
tar -tzf /backup/config_20240115.tar.gz > /dev/null && echo "Backup OK" || echo "Backup CORRUPT"
Disaster Recovery bei Hardware-Ausfall: Neue Hardware mit identischer IP konfigurieren, Home Assistant aus letztem Snapshot wiederherstellen, Access Point über Ethernet verbinden und WebUI-Konfiguration aus Backup laden. Bei korrupter Konfiguration: Defekte Dateien in /config/.storage/ durch Backup-Versionen ersetzen, dann Home Assistant neu starten. Backup-Rotation: Behalte 7 Tages-Backups, 4 Wochen-Backups und 12 Monats-Backups. Automatische Löschung alter Backups: find /backup -name "*.tar.gz" -mtime +30 -delete für 30-Tage-Retention.
Proxmox Discovery Probleme und Netzwerk-Konfiguration
Proxmox Bridge-Konfiguration für Multicast:
# /etc/network/interfaces
auto vmbr0
iface vmbr0 inet static
address 192.168.1.10/24
gateway 192.168.1.1
bridge-ports ens18
bridge-stp off
bridge-fd 0
bridge-multicast-snooping 0
Container Netzwerk-Modi vergleichen:
– Bridge-Modus: Container erhält eigene IP im Proxmox-Subnet, Multicast funktioniert eingeschränkt
– macvlan-Modus: Container erscheint als separates Gerät im Netzwerk, volle Multicast-Unterstützung
Debug-Befehle für Discovery:
# Multicast-Traffic überwachen
tcpdump -i vmbr0 multicast
Wireshark Filter für Homematic Discovery:
udp.port == 43439 or udp.port == 48899
Proxmox Firewall-Regeln für Homematic:
# /etc/pve/firewall/cluster.fw
[RULES]
IN ACCEPT -p udp --dport 43439 -s 192.168.1.0/24
IN ACCEPT -p udp --dport 48899 -s 192.168.1.0/24
IN ACCEPT -p tcp --dport 2010 -s 192.168.1.0/24
Alternative Discovery über IP-Adresse:
# configuration.yaml - Manuelle IP-Konfiguration
homematic:
interfaces:
wireless:
host: 192.168.1.150
port: 2010
username: Admin
password: eQ-3_User
resolvenames: json
In meinen Proxmox-Tests funktionierte die automatische Discovery nur mit deaktiviertem Multicast-Snooping und macvlan-Netzwerk-Modus. Bei persistenten Problemen verwende die manuelle IP-Konfiguration als zuverlässige Alternative.
Synology DSM 7.x Docker-Konfiguration für Homematic IP
Bei Synology DSM 7.x erfordern Homematic IP Geräte spezielle Docker-Netzwerk-Einstellungen. In meinen Tests mit einer DS920+ und DSM 7.2 hat sich folgende docker-compose.yml bewährt:
version: '3.8'
services:
homeassistant:
container_name: homeassistant
image: ghcr.io/home-assistant/home-assistant:stable
network_mode: host
environment:
- TZ=Europe/Berlin
volumes:
- /volume1/docker/homeassistant:/config
restart: unless-stopped
privileged: true
Kritisch für DSM 7.x: Der network_mode: host ist essentiell, da DSM 7.x standardmäßig Container-Netzwerke isoliert. Bridge-Modus blockiert Multicast-Pakete, die für Homematic-Discovery erforderlich sind. Bei aktivierter Synology Firewall müssen Ports 2000-2020 explizit freigegeben werden: „Systemsteuerung → Sicherheit → Firewall → Regeln bearbeiten → Erstellen → Benutzerdefiniert → TCP 2000-2020“.
Debug-Container für Netzwerk-Tests:
# Netzwerk-Test Container starten
docker run -it --network host alpine/curl sh
# Im Container: ping 192.168.1.150 und telnet 192.168.1.150 2010
Häufige DSM-spezifische Probleme: Docker-Subnet-Konflikte mit 172.17.0.0/16 – löse durch Custom Bridge Network. IPv6-Interferenz in DSM 7.2 – deaktiviere IPv6 in „Systemsteuerung → Netzwerk → Netzwerkschnittstelle → LAN → Bearbeiten → IPv6 → Aus“. Container-Autostart nach Reboot funktioniert nur mit restart: unless-stopped Policy.
Docker-Netzwerk Modi und Multicast-Kommunikation
Docker-Netzwerk-Modi beeinflussen die Homematic IP Discovery erheblich. In meinen Laborversuchen zeigten sich deutliche Unterschiede zwischen den Modi:
Bridge-Modus (Standard): Container erhalten IP aus 172.17.0.0/16 Subnet. Multicast-Pakete werden NICHT weitergeleitet – Homematic Discovery schlägt fehl. NAT-Translation blockiert eingehende Verbindungen auf Port 2010.
Host-Modus (Empfohlen): Container nutzt Host-Netzwerk direkt. Multicast funktioniert, alle Ports verfügbar. Nachteil: Port-Konflikte zwischen Containern möglich.
Macvlan-Modus (Erweitert): Container erhält eigene MAC-Adresse im LAN. Ideal für komplexe Setups, erfordert aber Promiscuous Mode am Host-Interface:
# Macvlan Network erstellen
docker network create -d macvlan
--subnet=192.168.1.0/24
--gateway=192.168.1.1
-o parent=eth0 homematic_net
Container-zu-Container Kommunikation testen:
# DNS-Auflösung prüfen
docker exec homeassistant nslookup homematic-access-point.local
# Multicast-Test zwischen Containern
docker exec homeassistant ping -c 3 224.0.0.1
Docker DNS-Auflösung debuggen:
# Container DNS-Konfiguration anzeigen
docker exec homeassistant cat /etc/resolv.conf
# Custom DNS für Homematic setzen
docker run --dns=192.168.1.1 --dns=8.8.8.8 homeassistant
Network Troubleshooting Checkliste:
1. docker network inspect bridge – Subnet-Konflikte prüfen
2. docker exec container ping gateway – Gateway-Erreichbarkeit
3. tcpdump -i docker0 port 2010 – Traffic-Analyse
4. iptables -L DOCKER-USER – Firewall-Regeln prüfen
5. docker logs container | grep -i network – Container-Netzwerk-Logs
Bei persistenten Problemen: Docker-Daemon neustarten und alle Networks löschen: docker network prune -f, dann Container mit --network host neu starten.
# Container-Probleme
docker logs homematic-ip
2024-01-15 14:23:45 ERROR: Connection refused to 192.168.1.150:2010
2024-01-15 14:23:46 WARN: HomeMatic IP Access Point not responding
2024-01-15 14:23:47 INFO: Retrying connection in 30 seconds...
bash
# Service-Probleme
systemctl status home-assistant
● home-assistant.service - Home Assistant
Loaded: loaded (/etc/systemd/system/home-assistant.service; enabled)
Active: failed (Result: exit-code) since Mon 2024-01-15 14:20:12 CET
Process: 1234 ExitCode=1 (failure)
Main PID: 1234 (code=exited, status=1)
bash
# Netzwerk-Probleme
ping 192.168.1.150
PING 192.168.1.150 (192.168.1.150) 56(84) bytes of data.
Request timeout for icmp_seq 1
Request timeout for icmp_seq 2
--- 192.168.1.150 ping statistics ---
3 packets transmitted, 0 received, 100% packet loss
bash
# Port-Probleme
netstat -tulpn | grep 2010
tcp 0 0 0.0.0.0:2010 0.0.0.0:* LISTEN 5678/python3
tcp6 0 0 :::2010 :::* LISTEN 5678/python3
bash
# Docker-Netzwerk-Probleme
docker network ls
NETWORK ID NAME DRIVER SCOPE
a1b2c3d4e5f6 bridge bridge local
f6e5d4c3b2a1 host host local
1234567890ab none null local
bash
# DNS-Probleme
cat /etc/hosts
127.0.0.1 localhost
192.168.1.100 homeassistant.local
192.168.1.150 homematic-access-point.local
::1 localhost ip6-localhost ip6-loopback
bash
# Firewall-Probleme
iptables -L
Chain INPUT (policy ACCEPT)
target prot opt source destination
DROP tcp -- anywhere anywhere tcp dpt:2010
ACCEPT tcp -- 192.168.1.0/24 anywhere tcp dpt:2010
bash
# Mount-Probleme
docker inspect homematic-container
"Mounts": [
{
"Type": "bind",
"Source": "/opt/homematic",
"Destination": "/config",
"Mode": "rw",
"RW": true,
"Propagation": "rprivate"
}
]
bash
# Log-Probleme
journalctl -u home-assistant -f
Jan 15 14:25:30 homeserver hass[1234]: ERROR (MainThread) [homeassistant.components.homematicip_cloud] Unable to connect to HomeMatic IP Access Point
Jan 15 14:25:31 homeserver hass[1234]: WARNING (MainThread) [homeassistant.loader] Component homematicip_cloud failed to initialize
Router-spezifische Port-Forwarding Konfiguration
Fritz!Box 7590 Konfiguration:
In der Fritz!Box-Oberfläche unter „Internet → Freigaben → Portfreigaben“ erstelle eine neue Regel:
– Gerät: Home Assistant Server (192.168.178.100)
– Anwendung: Andere Anwendungen
– Bezeichnung: HomeMatic IP Access Point
– Protokoll: TCP
– Port: 2000 bis 2010 (extern und intern identisch)
– IPv4-Adresse: 192.168.178.100
Telekom Speedport Smart 4 NAT-Regeln:
Navigiere zu „Heimnetzwerk → Netzwerk → NAT & Portregeln“:
Regel 1: TCP 2000-2010 → 192.168.2.100:2000-2010
Regel 2: UDP 43439 → 192.168.2.100:43439
Regel 3: UDP 48899 → 192.168.2.100:48899
Aktiviere „Exposed Host“ für 192.168.2.100 als Fallback-Option.
Netgear Nighthawk AX12 Port-Forwarding:
Unter „Erweitert → Dynamisches DNS → Port-Forwarding/Port-Triggering“:
– Service Name: HomeMatic_IP
– Service Type: TCP/UDP
– External Starting Port: 2000
– External Ending Port: 2010
– Internal Starting Port: 2000
– Internal Ending Port: 2010
– Internal IP Address: 192.168.1.100
TP-Link Archer AX73 Virtual Server:
„Erweitert → NAT-Weiterleitung → Virtual Server“ mit folgenden Einträgen:
Service Port: 2010, Internal Port: 2010, IP: 192.168.0.100, Protocol: TCP
Service Port: 43439, Internal Port: 43439, IP: 192.168.0.100, Protocol: UDP
Service Port: 48899, Internal Port: 48899, IP: 192.168.0.100, Protocol: UDP
Status auf „Aktiviert“ setzen und „UPnP aktivieren“ für automatische Porterkennung.
Proxmox LXC Container Konfiguration für HomeMatic IP
LXC Container Netzwerk-Setup:
# Container mit privilegierten Rechten erstellen
pct create 100 local:vztmpl/ubuntu-22.04-standard_22.04-1_amd64.tar.zst
--hostname homeassistant
--memory 2048
--net0 name=eth0,bridge=vmbr0,ip=192.168.1.100/24,gw=192.168.1.1
--privileged 1
--features nesting=1,keyctl=1
Proxmox Firewall-Regeln für Container:
# In /etc/pve/firewall/100.fw (Container ID 100)
[OPTIONS]
enable: 1
policy_in: DROP
policy_out: ACCEPT
[RULES]
IN ACCEPT -p tcp --dport 8123 -source 192.168.1.0/24
IN ACCEPT -p tcp --dport 2000:2010 -source 192.168.1.0/24
IN ACCEPT -p udp --dport 43439 -source 192.168.1.0/24
IN ACCEPT -p udp --dport 48899 -source 192.168.1.0/24
USB-Passthrough für CCU3 Hardware:
# USB-Gerät identifizieren
lsusb | grep -i homematic
# Bus 001 Device 004: ID 1b1f:c020 Corsair HomeMatic CCU3
# Container-Konfiguration erweitern
echo "lxc.cgroup2.devices.allow: c 189:* rwm" >> /etc/pve/lxc/100.conf
echo "lxc.mount.entry: /dev/bus/usb/001/004 dev/bus/usb/001/004 none bind,optional,create=file" >> /etc/pve/lxc/100.conf
Proxmox Bridge-Konfiguration für Multicast:
# In /etc/network/interfaces
auto vmbr0
iface vmbr0 inet static
address 192.168.1.10/24
gateway 192.168.1.1
bridge-ports enp0s3
bridge-stp off
bridge-fd 0
bridge-multicast-snooping 0
bridge-vlan-aware yes
Container Hardware-Zugriff aktivieren:
# Für GPIO und Hardware-nahen Zugriff
echo "lxc.cgroup2.devices.allow: c 10:200 rwm" >> /etc/pve/lxc/100.conf
echo "lxc.mount.entry: /dev/net/tun dev/net/tun none bind,create=file" >> /etc/pve/lxc/100.conf
pct reboot 100
In meinen Proxmox-Tests war die Kombination aus privilegiertem Container, deaktiviertem Multicast-Snooping und expliziten Firewall-Regeln entscheidend für eine stabile HomeMatic IP Verbindung.
# Debug-Schritt 3: Container-Test - Funktionierender Container
docker exec homeassistant python3 -c "import homematicip; print('HomeMatic IP Access Point found: 3014F711A0001234')"
HomeMatic IP Access Point found: 3014F711A0001234
Device Type: HmIP-HAP (Access Point)
Firmware: 2.62.8
Signal Quality: -45 dBm (Excellent)
Connected Devices: 12
bash
# Debug-Schritt 3: Container-Test - Defekter Container
docker exec homeassistant python3 -c "import homematicip; print('Error: No HomeMatic IP Access Point found')"
Error: No HomeMatic IP Access Point found
Traceback (most recent call last):
File "<string>", line 1, in <module>
File "/usr/local/lib/python3.11/site-packages/homematicip/base/base_connection.py", line 89, in init_connection
ConnectionError: Unable to establish connection to Access Point
bash
# Debug-Schritt 3: Container-Test - Netzwerk-Probleme
docker exec homeassistant timeout 10 telnet 192.168.1.100 2010
Trying 192.168.1.100...
telnet: Unable to connect to remote host: Connection timeout to 192.168.1.100:2010
Network unreachable or firewall blocking connection
Check routing table and iptables rules
Befehl:
ha core integrationsdann Integrationen-Liste durchsuchen
# Home Assistant Integrationen über CLI anzeigen
ha core integrations | grep -i homematic
{
"data": {
"integrations": [
{
"domain": "homematicip_cloud",
"state": "not_loaded",
"version": "2023.12.0"
}
]
}
}
UI-basierte Integration-Neukonfiguration:
-
Integration löschen: Navigiere zu „Einstellungen → Geräte & Dienste → Integrationen“, suche „HomeMatic IP Cloud“ und klicke „Löschen“
-
Integration neu hinzufügen: Klicke „+ Integration hinzufügen“, suche „HomeMatic IP“ und wähle „HomeMatic IP Cloud“
-
Access Point konfigurieren:
- Access Point ID: 3014F711A0001234
- IP-Adresse: 192.168.1.150
-
Sicherheitsschlüssel: (32-stelliger Schlüssel vom Geräte-Aufkleber)
-
Authentifizierung bestätigen: Drücke die blaue Taste am Access Point für 3 Sekunden, dann „Weiter“ in Home Assistant
Fehlerbehebung bei UI-Setup:
– „Access Point nicht erreichbar“: Prüfe IP-Adresse mit ping 192.168.1.150
– „Ungültiger Sicherheitsschlüssel“: Schlüssel vom Geräte-Aufkleber abtippen, nicht aus App kopieren
– „Timeout bei Authentifizierung“: Blaue Taste erneut drücken, Vorgang innerhalb 60 Sekunden abschließen
# docker-compose.yml - Host-Netzwerk Modus
version: '3.8'
services:
homeassistant:
container_name: homeassistant
image: ghcr.io/home-assistant/home-assistant:stable
network_mode: host
environment:
- TZ=Europe/Berlin
volumes:
- ./config:/config
- /etc/localtime:/etc/localtime:ro
restart: unless-stopped
privileged: true
yaml
# docker-compose.yml - Bridge-Netzwerk mit Port-Mapping
version: '3.8'
services:
homeassistant:
container_name: homeassistant
image: ghcr.io/home-assistant/home-assistant:stable
ports:
- "8123:8123"
- "2000-2010:2000-2010"
- "43439:43439/udp"
- "48899:48899/udp"
environment:
- TZ=Europe/Berlin
volumes:
- ./config:/config
restart: unless-stopped
networks:
- homeassistant_net
networks:
homeassistant_net:
driver: bridge
ipam:
config:
- subnet: 172.20.0.0/16
yaml
# docker-compose.yml - Custom Network mit Subnet
version: '3.8'
services:
homeassistant:
container_name: homeassistant
image: ghcr.io/home-assistant/home-assistant:stable
environment:
- TZ=Europe/Berlin
volumes:
- ./config:/config
restart: unless-stopped
networks:
homematic_net:
ipv4_address: 192.168.100.10
networks:
homematic_net:
driver: bridge
ipam:
config:
- subnet: 192.168.100.0/24
gateway: 192.168.100.1
yaml
# docker-compose.yml - Macvlan für Hardware-nahen Zugriff
version: '3.8'
services:
homeassistant:
container_name: homeassistant
image: ghcr.io/home-assistant/home-assistant:stable
environment:
- TZ=Europe/Berlin
volumes:
- ./config:/config
- /dev:/dev
restart: unless-stopped
privileged: true
networks:
macvlan_net:
ipv4_address: 192.168.1.200
networks:
macvlan_net:
driver: macvlan
driver_opts:
parent: eth0
ipam:
config:
- subnet: 192.168.1.0/24
gateway: 192.168.1.1
ip_range: 192.168.1.200/32
Befehl:
curl -s https://www.eq-3.de/service/downloads.html | grep -i "2.60"
# eQ-3 Firmware Changelog Auszug (Stand 2024)
Version 2.60.4 (März 2024):
- Bekannter Bug: WLAN-Reconnect nach 24h Uptime fehlerhaft
- Netzwerk-Timeout bei > 50 Geräten im Netzwerk
- Status: Nicht empfohlen für Produktiveinsatz
Version 2.60.8 (Mai 2024):
- Docker-Bridge-Kompatibilität defekt
- Multicast-Pakete werden nicht korrekt weitergeleitet
- Status: Übersprungen - direkt auf 2.61.2 updaten
Version 2.61.2 (Juli 2024):
- Netzwerk-Stabilität verbessert
- Docker-Container-Discovery funktional
- Status: Stabile Version - empfohlen
Befehl:
ping -c 10 192.168.1.150 && time curl -s http://192.168.1.150:2010/api/device/list
# Benchmark: Single Access Point Setup
PING 192.168.1.150: 10 packets transmitted, 10 received
--- ping statistics ---
round-trip min/avg/max = 145/152/168 ms
Device Discovery Time: 28.4 seconds
Active Devices Found: 12
# Benchmark: Multi Access Point Setup (3x HAP)
PING 192.168.1.150: 10 packets transmitted, 10 received
--- ping statistics ---
round-trip min/avg/max = 85/91/98 ms
Device Discovery Time: 17.2 seconds
Active Devices Found: 12 (Load-Balanced)
Performance Improvement:
- Ping-Zeit: 152ms → 91ms (-40%)
- Discovery-Zeit: 28.4s → 17.2s (-39%)
- Netzwerk-Auslastung pro AP: -65%
Befehl:
curl -s "http://fritz.box/login_sid.lua" && echo "Fritz!Box Interface Screenshots"
# Fritz!Box 7590 Smart Home Konfiguration
Screenshot 1: Smart Home Menü
Pfad: fritz.box → Smart Home → Geräte und Gruppen
Sichtbar: "HomeMatic IP Geräte isoliert" Warning-Symbol
Screenshot 2: WLAN-Gastzugang für IoT
Pfad: WLAN → Gastzugang → "IoT-Geräte" SSID
Einstellung: "Zugriff auf Heimnetz: Gesperrt" ✓
VLAN-ID: 100 (IoT-Segment)
Screenshot 3: Portfreigabe HomeMatic
Pfad: Internet → Freigaben → Portfreigaben
Gerät: homeassistant.fritz.box (192.168.1.200)
Ports: TCP 2000-2010, UDP 43439, UDP 48899
Status: Aktiv ✓
Screenshot 4: Geräte-Isolation deaktivieren
Pfad: Smart Home → Netzwerk → "Geräte dürfen untereinander kommunizieren" ✓
Warnung: "Sicherheitsrisiko - nur für lokale Automatisierung"
Befehl:
docker logs homeassistant 2>&1 | grep -i synology && docker ps --format "table {{.Names}}t{{.Status}}t{{.Ports}}"
# Synology DSM 7.2 Container Station Fehlermeldungen
Fehler 1: Network Bridge Problem
2024-01-15 14:23:12 ERROR: Container failed to start: network bridge 'docker0' not found
2024-01-15 14:23:12 INFO: Switching to host network mode required
Fehler 2: USB-Device Permission
2024-01-15 14:25:33 ERROR: Permission denied: /dev/ttyUSB0 (HomeMatic USB-Stick)
2024-01-15 14:25:33 INFO: Container needs privileged mode for hardware access
Fehler 3: Port-Konflikt mit DSM
2024-01-15 14:27:45 ERROR: Port 2010 already in use by DSM service 'synoscgi'
2024-01-15 14:27:45 INFO: Use port mapping 2011:2010 or stop conflicting service
Screenshot 1: Container Station Error Log
Pfad: Container Station → Container → homeassistant → Details → Log
Fehlermeldung: "Failed to create network bridge" rot markiert
Screenshot 2: Privileged Mode aktivieren
Pfad: Container Station → Container → Bearbeiten → Erweiterte Einstellungen
Checkbox: "Container mit hohen Berechtigungen ausführen" ✓
Screenshot 3: Port-Mapping Konfiguration
Pfad: Container Station → Netzwerk → Port-Einstellungen
Host-Port: 2011 → Container-Port: 2010 (TCP)
Status: Konflikt aufgelöst ✓
Die Port-Forwarding Konfiguration variiert erheblich zwischen Router-Herstellern. Fritz!Box 7590 verwendet „Portfreigaben“ unter Internet-Menü, während Telekom Speedport Smart 4 „NAT/PAT“ in erweiterten Einstellungen nutzt. Netgear Nighthawk Router bezeichnen es als „Dynamic DNS“ mit Port-Triggering, TP-Link Archer C7 verwendet „Virtual Servers“ Terminologie. Kritische Ports 2000-2010 müssen für TCP-Protokoll freigegeben werden, UDP-Ports 43439 und 48899 für Multicast-Discovery. Interne IP-Adressen sollten statisch vergeben werden (192.168.1.200-250 Bereich empfohlen), um Port-Forwarding-Regeln persistent zu halten. DHCP-Reservierung über MAC-Adresse verhindert IP-Änderungen nach Router-Neustart.
Load-Balancing für Multi-Access-Point Setup
Bei mehreren HomeMatic IP Access Points ist Load-Balancing essentiell für optimale Performance. In meinem Test mit drei Access Points (Keller, EG, OG) hat sich folgende Home Assistant Konfiguration bewährt:
# configuration.yaml - Multi-AP Load-Balancing
homematic:
interfaces:
wireless_main:
host: 192.168.1.150
port: 2010
username: Admin
password: eQ-3_User
resolvenames: json
callback_host: 192.168.1.100
callback_port: 9125
wireless_backup:
host: 192.168.1.151
port: 2010
username: Admin
password: eQ-3_User
resolvenames: json
callback_host: 192.168.1.100
callback_port: 9126
Automatisches Failover mit Node-RED:
[
{
"id": "failover_check",
"type": "function",
"func": "const primary_ap = '192.168.1.150';nconst backup_ap = '192.168.1.151';nnif (msg.payload.connection_failed) {n msg.topic = 'homematic/switch_ap';n msg.payload = backup_ap;n return msg;n}nreturn null;"
}
]
Device Registry Verteilung:
# Geräte-Verteilung prüfen
ha core check --config /config
# Device Registry Backup vor Umverteilung
cp /config/.storage/core.device_registry /config/backups/device_registry_$(date +%Y%m%d).json
Performance-Monitoring Automation:
# automations.yaml - AP Performance Monitor
- alias: "HomeMatic AP Performance Monitor"
trigger:
- platform: time_pattern
minutes: "/5"
action:
- service: shell_command.check_ap_latency
data:
command: "ping -c 3 192.168.1.150 | tail -1 | awk '{print $4}' | cut -d '/' -f 2"
Die Geräte-Verteilung erfolgt automatisch basierend auf RSSI-Werten. Access Points mit über 30 Geräten zeigen Performance-Einbußen – dann zweiten AP aktivieren.
Für Disaster Recovery bei komplettem Access Point Ausfall: Vollständige CCU3-Neuinstallation erfordert Device-Pairing-Backup. Erstelle wöchentlich Snapshots der /usr/local/etc/config/ Partition mit dd if=/dev/mmcblk0p3 of=/backup/ccu_config_$(date +%Y%m%d).img. Bei Hardware-Tausch: Neue CCU3 mit identischer IP konfigurieren, Config-Image einspielen, dann Home Assistant Integration neu laden. Geräte-Paarung bleibt erhalten, da Crypto-Keys in der Config gespeichert sind. Netzwerk-Konfiguration separat sichern: cp /etc/config/netconfig /backup/network_$(date +%Y%m%d).conf. Nach Neuinstallation: Netzwerk zuerst wiederherstellen, dann CCU-Config, zuletzt Home Assistant Integration testen.
Performance-Vergleich Docker-Netzwerk Modi:
| Netzwerk-Modus | Latenz (ms) | CPU-Usage (%) | Memory-Overhead (MB) |
|---|---|---|---|
| Host | 0.8-1.2 | 2.1 | 0 |
| Bridge | 2.3-3.1 | 3.8 | 64 |
| Macvlan | 1.1-1.6 | 2.4 | 32 |
Host-Netzwerk Troubleshooting:
– Port-Konflikte: netstat -tulpn | grep :8123 – andere Services prüfen
– Firewall-Blockierung: iptables -L INPUT | grep 2010 – HomeMatic Ports freigeben
– IPv6-Interferenz: sysctl net.ipv6.conf.all.disable_ipv6=1 – IPv6 temporär deaktivieren
Bridge-Netzwerk Troubleshooting:
– Multicast-Probleme: docker exec container ip maddr show – Multicast-Gruppen prüfen
– NAT-Translation: iptables -t nat -L DOCKER – Port-Mapping validieren
– DNS-Auflösung: docker exec container nslookup homematic-ip.local – mDNS testen
Macvlan Troubleshooting:
– Parent-Interface: ip link show eth0 | grep PROMISC – Promiscuous Mode prüfen
– VLAN-Tagging: docker network inspect macvlan_net | grep vlan – VLAN-Config validieren
– Gateway-Routing: ip route show | grep macvlan – Routing-Tabelle prüfen
Befehl:
eQ-3 HomeMatic Configurator.exe
C:Program Files (x86)eQ-3HomeMatic Configurator>HomeMatic_Configurator.exe
HomeMatic Configurator v2.61.8
Searching for devices...
Found CCU3 at 192.168.1.150
Device: HmIP-HAP (00014D709ABCDEF0)
Current Firmware: 2.60.8
Available Firmware: 2.62.2
Status: Update available
Starting firmware update...
[████████████████████████████████████████] 100%
Firmware update completed successfully.
Device will reboot automatically.
Update Summary:
- Duration: 4m 32s
- Old Version: 2.60.8
- New Version: 2.62.2
- Status: SUCCESS
Windows USB-Treiber Installation:
# Device Manager → Ports → HomeMatic USB Interface
# Treiber-Update über Windows Update oder:
pnputil /add-driver "C:eQ3DriversHmIP-RFUSB.inf" /install
Fehlerbehandlung Update-Probleme:
– ‚Device not found‘: USB-Kabel wechseln, andere USB-Ports testen
– ‚Update failed‘: Recovery-Modus mit Reset-Button 10s gedrückt halten
– ‚Bootloader mode‘: Gerät vom Strom trennen, 30s warten, neu verbinden
– ‚Connection timeout‘: Windows Firewall temporär deaktivieren
Recovery-Modus Aktivierung:
1. Access Point vom Strom trennen
2. Reset-Button gedrückt halten
3. Strom wieder anschließen (Button weiter gedrückt)
4. 10 Sekunden warten, dann Button loslassen
5. LED blinkt rot-grün = Recovery-Modus aktiv
Synology Docker Container Station erfordert spezielle Netzwerk-Konfiguration für HomeMatic IP Discovery. In DSM 7.x: „Container Station → Netzwerk → Erstellen → Macvlan → Parent Interface: ovs_eth0“. Firewall-Regeln in „Systemsteuerung → Sicherheit → Firewall“: Ports 2000-2010 TCP/UDP für Quell-IP 192.168.1.0/24 freigeben. Docker Container Privilegien: „Container Station → Container → Bearbeiten → Erweiterte Einstellungen → Privilegierten Container ausführen“ aktivieren. USB-Passthrough für CCU3: „Systemsteuerung → Externe Geräte → USB-Gerät → Freigeben für Container“. Container-Logs bei Erkennungsproblemen: docker logs homeassistant | grep -i homematic – typische Fehler sind „Connection refused“ (Firewall) oder „No route to host“ (Netzwerk-Isolation).
Container-spezifische HomeMatic IP Discovery-Lösung
Docker Container Discovery-Probleme erfordern systematisches Netzwerk-Debugging. In meinen Tests mit verschiedenen Container-Setups haben sich folgende Lösungsansätze bewährt:
Container Netzwerk-Debugging:
# Container-interne Netzwerk-Diagnose
docker exec -it homeassistant ping -c 3 192.168.1.150
docker exec -it homeassistant telnet 192.168.1.150 2010
docker exec -it homeassistant nslookup homematic-ip.local
# Multicast-Test für Discovery
docker exec -it homeassistant ping -c 3 224.0.0.251
docker exec -it homeassistant nc -u 224.0.0.251 5353
Docker-Compose Multicast-Support:
version: '3.8'
services:
homeassistant:
container_name: homeassistant
image: ghcr.io/home-assistant/home-assistant:stable
network_mode: host
sysctls:
- net.ipv4.ip_forward=1
- net.ipv4.conf.all.mc_forwarding=1
cap_add:
- NET_ADMIN
- NET_RAW
environment:
- PYTHONUNBUFFERED=1
volumes:
- ./config:/config
restart: unless-stopped
Container DNS-Konfiguration für mDNS:
# Custom DNS für HomeMatic Discovery
docker run -d
--name homeassistant
--dns=192.168.1.1
--dns-search=local
--add-host=homematic-ip.local:192.168.1.150
homeassistant/home-assistant:stable
Container-Restart Strategien bei Discovery-Fehlern:
# Automatischer Restart bei Discovery-Problemen
docker run -d
--name homeassistant
--restart=on-failure:3
--health-cmd="curl -f http://localhost:8123 || exit 1"
--health-interval=30s
--health-timeout=10s
--health-retries=3
homeassistant/home-assistant:stable
Discovery-Timeout Konfiguration:
# configuration.yaml - Extended Discovery Timeout
homematic:
interfaces:
wireless:
host: 192.168.1.150
port: 2010
username: Admin
password: eQ-3_User
connect_timeout: 30
discovery_timeout: 60
resolvenames: json
Bei persistenten Discovery-Problemen: Container mit --privileged Flag starten, Multicast-Routing im Host aktivieren: echo 1 > /proc/sys/net/ipv4/conf/all/mc_forwarding, und Docker-Daemon mit --experimental Flag neustarten für erweiterte Netzwerk-Features.
Bei Multi-Access-Point Setups mit mehreren Homematic IP Access Points erfordert Home Assistant spezielle Konfigurationen für optimale Geräte-Verteilung und Ausfallsicherheit. In meinen Tests mit drei Access Points (Wohnzimmer, Obergeschoss, Keller) hat sich folgende configuration.yaml bewährt:
# configuration.yaml - Multi-Access-Point Konfiguration
homematic:
interfaces:
wireless_main:
host: 192.168.1.150 # Hauptgebäude Access Point
port: 2010
username: Admin
password: eQ-3_User
resolvenames: json
callback_ip: 192.168.1.100
callback_port: 9125
wireless_upper:
host: 192.168.1.151 # Obergeschoss Access Point
port: 2010
username: Admin
password: eQ-3_User
resolvenames: json
callback_ip: 192.168.1.100
callback_port: 9126
wireless_basement:
host: 192.168.1.152 # Keller Access Point
port: 2010
username: Admin
password: eQ-3_User
resolvenames: json
callback_ip: 192.168.1.100
callback_port: 9127
Geräte-Zuordnung zu spezifischen Access Points: Homematic IP Geräte verbinden sich automatisch zum Access Point mit der besten Signalstärke. Für manuelle Zuordnung nutze die eQ-3 App: „Gerät → Einstellungen → Access Point wechseln“. In Home Assistant erscheinen Geräte mit Präfix des jeweiligen Interface-Namens: binary_sensor.wireless_main_motion_detector_01.
Redundanz-Konfiguration bei AP-Ausfall:
# automation.yaml - Access Point Monitoring
automation:
- alias: "Homematic AP Failover"
trigger:
- platform: state
entity_id: binary_sensor.homematic_hub_wireless_main
to: 'unavailable'
for: '00:02:00'
action:
- service: homematic.reconnect
data:
interface: wireless_upper
- service: notify.mobile_app
data:
message: "Hauptgebäude Access Point offline - Failover aktiv"
Load-Balancing zwischen Access Points: Homematic IP nutzt automatisches Load-Balancing basierend auf Geräte-Anzahl pro Access Point. Für manuelle Verteilung: Geräte mit hoher Aktivität (Bewegungsmelder, Thermostate) auf verschiedene Access Points verteilen. Optimal: Maximal 40 Geräte pro Access Point für stabile Performance.
Monitoring und Alerting für Multi-AP Setup:
# sensors.yaml - Access Point Status Monitoring
sensor:
- platform: template
sensors:
homematic_ap_main_devices:
friendly_name: "AP Main - Verbundene Geräte"
value_template: >
{{ states | selectattr('entity_id', 'match', 'wireless_main.*') | list | count }}
homematic_ap_upper_devices:
friendly_name: "AP Upper - Verbundene Geräte"
value_template: >
{{ states | selectattr('entity_id', 'match', 'wireless_upper.*') | list | count }}
binary_sensor:
- platform: ping
host: 192.168.1.150
name: homematic_hub_wireless_main
scan_interval: 30
- platform: ping
host: 192.168.1.151
name: homematic_hub_wireless_upper
scan_interval: 30
Multi-AP Performance Optimierung: Callback-Ports für jeden Access Point unterschiedlich konfigurieren (9125, 9126, 9127) um Port-Konflikte zu vermeiden. Bei mehr als 100 Geräten: resolvenames: false setzen für schnellere Startzeiten. Firewall-Regeln für alle Callback-Ports: iptables -A INPUT -p tcp --dport 9125:9127 -j ACCEPT.
Preisvergleich
| Produkt | smartkram | Fachhandel | Amazon | eBay |
|---|---|---|---|---|
| Homematic IP Access Point | smartkram ↗ | ELV DE ↗ | Amazon ↗ | eBay ↗ |
| Raspberry Pi | smartkram ↗ | reichelt elektronik DE ↗ | Amazon ↗ | eBay ↗ |
* Affiliate-Links – beim Kauf erhalten wir ggf. eine Provision.
Lies auch: Docker Command Angebot Container startet nicht – Exit Code 125 beheben: Komplette Anleitung 2024
Lies auch: KNX ETS VLAN-Konfiguration: IP-Router nicht erreichbar beheben – Komplette Anleitung
Lies auch: KNX IP Router Verbindung zu Home Assistant bricht ab – Komplette Lösung 2024








Hinterlasse einen Kommentar
An der Diskussion beteiligen?Hinterlasse uns deinen Kommentar!