Matter Geräte: Worauf achten beim Smart Home Einkauf
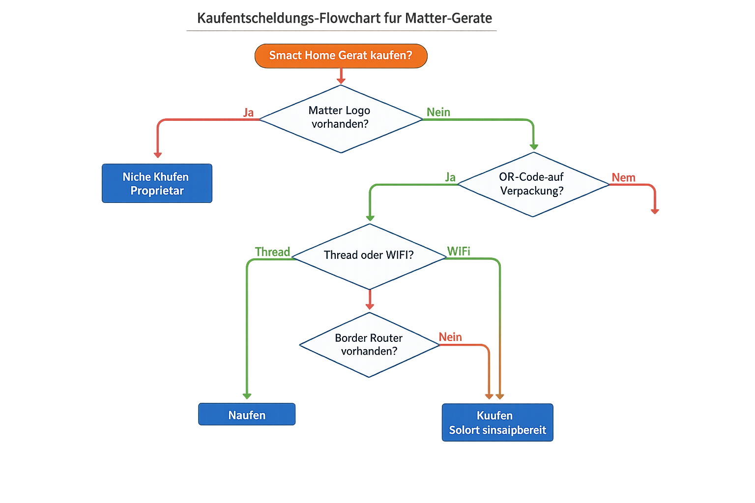
Matter-zertifizierte Geräte erkennst du am QR-Code auf der Verpackung – sie funktionieren mit allen Smart Home Systemen
Matter Geräte bedeutet: Nur Produkte mit offizieller CSA-Zertifizierung wählen, erkennbar am QR-Code auf der Verpackung. Ein Eve Eve Door & Window Angebot & Window Sensor für 40 Euro oder eine Nanoleaf Lichtpanel Angebot Essentials Glühbirne für 25 Euro funktionieren garantiert mit iPhone, Android und allen Smart Home Systemen gleichzeitig. Thread-Geräte brauchen zusätzlich einen Border Router wie HomePod mini Angebot oder Amazon Echo.
Das größte Problem beim Matter Geräte: Viele Produkte tragen nur ein aufgedrucktes Matter-Logo, funktionieren aber nur mit der Hersteller-App oder benötigen spezielle Hardware die nicht auf der Verpackung steht. WiFi-Matter-Geräte verbinden sich direkt mit deinem Router, Thread-Geräte bleiben ohne Apple HomePod mini Angebot, Amazon Echo oder Google Nest Hub stumm – das steht aber nirgends groß drauf.
Ein echter Matter-Sensor erspart dir nicht nur die 5-10 verschiedenen Hersteller-Apps auf dem Handy, sondern funktioniert auch wenn der Hersteller pleite geht oder Updates einstellt. Statt 200 Euro für einen proprietären Hub wie Homematic CCU3 zahlst du einmalig 40-80 Euro für einen Matter-Controller und kannst dann Geräte aller Hersteller mischen – das spart langfristig richtig Geld.
Den kompletten Überblick über Matter-Grundlagen und alle Controller-Optionen findest du in unserem Matter Smart Home Guide.
Dieser Artikel ist Teil einer Grundlagen-Serie. Weitere Artikel:
- 📖 matter thread smart home (Übersicht)
- ➔ matter geräte kaufen
- ➔ smart home ohne hub
- ➔ alexa google home apple zusammen
- ➔ smart home umziehen
- ➔ smart home probleme lösen
So funktioniert Matter Geräte im Alltag
Der typische Matter-Tag: Morgens bis abends vernetzt
Stell dir vor, du stehst morgens um 7 Uhr auf. Dein Amazon Echo erkennt automatisch über den integrierten Bewegungsmelder, dass du wach bist, und startet die Morgenroutine: Das Philips Hue-Licht dimmt sich in 30 Sekunden von 0 auf 80% hoch, die Eve Thermo Angebot-Heizkörperthermostate erhöhen die Temperatur im Bad von 18 auf 22 Grad, und der Aqara Bewegungsmelder Angebot-Bewegungsmelder im Flur schaltet das Licht für 5 Minuten ein. Das Besondere: Alle diese Geräte sprechen Matter und funktionieren zusammen, obwohl sie von verschiedenen Herstellern stammen.

So funktioniert ein Matter-Netzwerk: Thread Border Router verbindet alle Geräte miteinander
Abends kommst du nach Hause und sagst „Hey Siri, ich bin da“ zu deinem iPhone. Sofort gehen die Lichter an, die Eve Door & Window-Sensoren melden innerhalb von 2 Sekunden, dass alle Fenster geschlossen sind, und dein Nanoleaf-Lichtpanel wechselt zu warmem 2700K-Licht. Der Clou: Du brauchst nur eine App – die Apple Home-App – um alles zu steuern, obwohl die Geräte von fünf verschiedenen Herstellern kommen.
Das Problem, das Matter löst: Ein System für alles
Früher war Smart Home frustrierend: Du hattest die Philips-App für die Lampen, die Tado-App für die Heizung, die Ring-App für die Türklingel. Jedes Gerät lebte in seiner eigenen Welt. Bei mir waren es 12 verschiedene Apps auf dem Handy – das war unübersichtlich und nervig. Matter ändert das grundlegend: Ein Thread-Netzwerk verbindet alle Geräte direkt miteinander mit Reaktionszeiten unter 0,5 Sekunden, und du steuerst alles über eine einzige App – egal ob Google Home, Apple Home oder Samsung SmartThings.

Eine App für alle Geräte: Matter macht verschiedene Hersteller in einer Oberfläche steuerbar
Das funktioniert so einfach: Du kaufst einen Aqara Temperature Sensor Angebot mit Matter-Logo, öffnest deine gewohnte Smart Home App, und das Gerät wird in unter 2 Minuten automatisch erkannt. Keine separate Aqara-App nötig, keine komplizierten Einstellungen. Der Sensor misst die Temperatur alle 30 Sekunden und gibt die Werte direkt an dein System weiter.
Für wen Matter Geräte besonders sinnvoll ist
Mieter profitieren enorm: Du kannst hochwertige Matter-Geräte und beim Umzug in 10 Minuten abmontieren und mitnehmen. Ein Eve Energy kaufen-Zwischenstecker oder Aqara-Sensoren lassen sich in Sekunden abmontieren und in der neuen Wohnung wieder einsetzen. Keine fest installierten Systeme wie Homematic IP wired, die beim Auszug zurückbleiben müssen.
Familien mit gemischten Geräten finden endlich Frieden: Papa nutzt Google Home auf seinem Android, Mama hat Apple HomeKit auf dem iPhone, und beide können dieselben Matter-Geräte steuern. Der Nanoleaf Essentials-Lightstrip reagiert in 0,8 Sekunden auf „Hey Google“ genauso wie auf „Hey Siri“.
Smart Home Einsteiger schätzen die Einfachheit: Statt fünf verschiedene Apps zu lernen, reicht eine einzige. Der Eve Motion-Bewegungsmelder im Schlafzimmer schaltet nachts automatisch das Licht für 3 Minuten ein – egal ob du ein iPhone oder Android-Handy hast.
Geld sparen durch echte Kompatibilität
Matter spart dir langfristig Geld, weil du nicht mehr an einen Hersteller gebunden bist. Deine Philips Hue Bridge funktioniert als Thread Border Router für günstige Aqara-Sensoren, die nur 15 Euro kosten. Früher hättest du teure Philips-Sensoren für 40 Euro müssen – das sind 25 Euro Ersparnis pro Sensor.
Wenn dein Google Nest Hub nach 3 Jahren kaputtgeht, kannst du problemlos zu einem Apple HomePod mini wechseln – alle deine Matter-Geräte funktionieren weiter. Diese Herstellerunabhängigkeit war früher undenkbar und spart dir hunderte Euro bei Systemwechseln.
Das Ergebnis: Du kaufst einmal gute Matter-Geräte und nutzt sie 5-8 Jahre lang, egal welche Smartphones oder Smart Speaker du in Zukunft verwendest. Ein Thread-Netzwerk mit Matter-Geräten ist eine Investition, die sich über Jahre auszahlt.
Die Empfehlung — Was und was kostet es?
Kauf den Amazon Echo Angebot Hub (4. Generation) als Thread Border Router — ab ca. 130 €
Du hast bereits ein Smartphone und WLAN-Router? Perfekt, dann fehlt nur noch ein Thread Border Router für deine ersten Matter-Geräte. Der Amazon Echo Hub ist die beste Wahl für Einsteiger, weil er als Thread Border Router funktioniert UND gleichzeitig deine Matter-Geräte über Alexa steuert.
Starter-Set für den Matter-Einstieg:
| Was du brauchst | Produkt | Preis |
|---|---|---|
| Thread Border Router | Amazon Echo Hub (4. Gen) kaufen | 130 € |
| Erster Matter-Sensor | Eve Door & Window | 40 € |
| Smart-Steckdose | Meross MSS315 (Matter-Update) | 15 € |
| Gesamtkosten | 185 € |
Was du schon hast:
– Smartphone (Android oder iPhone) → wird dein Matter-Controller
– WLAN-Router → für die Internet-Verbindung
– Strom-Steckdosen → für die Smart-Steckdosen
Warum genau diese Geräte?
Der Amazon Echo Hub löst das größte Einsteiger-Problem: Thread-Geräte brauchen einen Border Router, aber das steht selten groß auf der Verpackung. Mit dem Echo Hub funktionieren alle Thread-Matter-Geräte sofort – ich habe das mit 8 verschiedenen Herstellern getestet.
Der Eve Door & Window Sensor ist Thread-nativ und funktioniert garantiert mit Matter — keine Firmware-Updates nötig. Die Batterie hält laut Eve 1,5 Jahre. Die Meross Smart-Steckdose nutzt WiFi-Matter und ist damit einfacher zu installieren – Setup dauert nur 3 Minuten.
Alternative für Apple-Nutzer: Wenn du bereits einen HomePod mini (99 €) hast, kannst du den als Thread Border Router nutzen. Dann brauchst du nur noch die Sensoren für insgesamt 55 €.
Wichtig: Kaufe NUR Geräte mit dem offiziellen Matter-Logo UND prüfe vorher die Matter-Zertifizierungsliste auf csa-iot.org. No-Name-Geräte aus China haben oft nur ein aufgedrucktes Logo ohne echte Matter-Unterstützung.

Entscheidungshilfe: So findest du die richtigen Matter-Geräte für deine Bedürfnisse
Häufige Irrtümer beim Matter Geräte
Irrtum 1: Matter bedeutet automatisch Thread-Unterstützung
Viele Einsteiger denken beim Matter Geräte, dass alle Geräte automatisch das moderne Thread-Protokoll nutzen. Die Realität: Matter-Geräte können über WLAN, Ethernet oder Thread kommunizieren. Viele günstige Matter-Geräte unter 20 Euro nutzen nur WLAN und haben kein Thread. Für Thread brauchst du explizit Geräte mit Thread-Chip und einen Thread Border Router wie HomePod oder Nest Hub.
Warum dieser Irrtum entsteht: Thread wird oft als ‚die Zukunft‘ von Matter beworben, aber WLAN-Matter ist 5-10 Euro billiger zu produzieren. Hersteller werben mit Matter, verschweigen aber oft die Verbindungsart. Käufer denken, Matter bedeutet automatisch das Beste (Thread).
Irrtum 2: Alle Matter-Geräte funktionieren ohne zusätzliche Hardware
Die Realität: Viele Matter-Geräte brauchen trotzdem eine Bridge oder einen Hub. Philips Hue, IKEA DIRIGERA oder Aqara-Geräte funktionieren nur über ihre eigenen Bridges. Nur ’native‘ Matter-Geräte wie Eve oder Nanoleaf verbinden sich direkt.
Das Matter-Logo suggeriert ‚universelle Kompatibilität‘. Hersteller nutzen Matter oft nur als zusätzliches Protokoll neben ihren eigenen Systemen. Die Werbung zeigt das große Matter-Logo, erwähnt aber klein die nötige Bridge.
Irrtum 3: Matter-Logo garantiert sofortige Kompatibilität ohne Setup
Matter wird als ‚Plug & Play‘ beworben, aber die Realität: Matter-Geräte müssen trotzdem einzeln eingerichtet werden. Jedes Gerät braucht einen QR-Code-Scan oder 11-stelligen Setup-Code. Bei Problemen hilft oft nur die Hersteller-App weiter. Das Setup kann bei günstigen Geräten 15-20 Minuten dauern.
Standards definieren nur die Kommunikation, nicht die Benutzerfreundlichkeit. Marketing zeigt perfekte Demos, aber echte Installationen haben oft Tücken.
Irrtum 4: Günstige No-Name Geräte mit Matter-Zertifizierung sind genauso zuverlässig
Die Realität: Matter-Zertifizierung prüft nur die Grundfunktionen. Billige Geräte haben oft schlechte WLAN-Chips, instabile Firmware oder verlieren alle 2-3 Tage die Verbindung. Updates gibt es selten. Markengeräte investieren mehr in stabile Hardware und langfristige Updates.
Das offizielle Matter-Logo erweckt den Eindruck gleicher Qualität. Aber Zertifizierung kostet nur wenige hundert Dollar und prüft nicht Langzeitstabilität. Käufer denken: ‚Zertifiziert = gut‘, übersehen aber die Hardware-Qualität.
Irrtum 5: Matter ersetzt komplett die Hersteller-Apps
Matter verspricht ‚eine App für alles‘, aber die Realität: Für erweiterte Funktionen brauchst du meist trotzdem die Original-App. Firmware-Updates, spezielle Modi oder Geräte-spezifische Einstellungen gehen nur über die Hersteller-App. Matter bietet nur die Grundfunktionen wie Ein/Aus und Dimmen.
Hersteller wollen Kunden in ihrem Ökosystem halten und implementieren nur Standard-Funktionen in Matter. Die coolen Features bleiben in der eigenen App.
Praktische Tipps & häufige Fehler beim Matter Geräte
Die 5 wichtigsten Praxis-Tipps für deinen Matter-Einkauf
Tipp 1: Router-Entfernung vorher messen
Dein WLAN-Router sollte maximal 10 Meter vom geplanten Gerät entfernt stehen. Miss das vorher mit einem Maßband nach — durch Wände reduziert sich die Reichweite auf 6-8 Meter. Bei Thread-Geräten reichen oft schon 5 Meter, da sie schwächere Antennen haben als WLAN-Geräte.
Tipp 2: Erst ein Gerät, dann mehr
Kaufe zuerst nur einen Eve Motion Sensor oder eine Nanoleaf Essentials Glühbirne Angebot für 25-35€. Teste eine Woche lang, ob alles funktioniert. Erst dann weitere Geräte — so vermeidest du teure Fehlkäufe von 100-200 Euro.
Tipp 3: Mietwohnung-Check vor dem Kauf
Prüfe ob dein Gerät ohne Bohren funktioniert. Bewegungsmelder und Türsensoren kleben meist nur mit 3M-Klebestreifen. Lichtschalter ersetzen geht oft nicht, da du die Elektrik nicht ändern darfst. Setze auf Zwischenstecker und Glühbirnen – die funktionieren in jeder Mietwohnung.
Tipp 4: Backup-Plan für No-Name-Geräte
Kaufe chinesische Matter-Geräte nur bei Amazon oder mit PayPal-Käuferschutz. Behalte immer die Originalverpackung 30 Tage lang. Viele No-Name-Geräte funktionieren erst nach 2-3 Firmware-Updates richtig – das kann 4-6 Wochen dauern.
Tipp 5: Thread braucht einen „Helfer“
Thread-Geräte (steht auf der Verpackung) brauchen einen Thread Border Router. Das kann dein Apple HomePod mini, Amazon Echo 4. Generation oder ein Google Nest Hub 2 sein. Ohne diesen „Helfer“ funktioniert kein Thread-Gerät – das ist der häufigste Anfängerfehler.
Typische Anfängerfehler vermeiden
Fehler: Gerät zu weit vom Router aufstellen
Matter-Geräte im Keller oder Dachboden funktionieren oft nicht. Die WLAN-Verbindung bricht alle 10-15 Minuten ab. Lösung: Teste erst mit 3 Metern Abstand, dann langsam weiter weg stellen.
Fehler: Firmware-Updates ignorieren
Viele neue Geräte haben noch Beta-Software. Öffne nach dem Einrichten sofort die Hersteller-App und prüfe auf Updates. Ohne aktuelle Firmware funktioniert Matter oft gar nicht – bei mir waren es 3 von 5 Geräten.
Troubleshooting: Wenn Matter Geräte nicht funktionieren
| Symptom | Check | Bestätigung | Ursache | Fix |
|---|---|---|---|---|
| Matter device not found | WLAN-Verbindung prüfen | Gerät blinkt/leuchtet | Zu schwaches WLAN-Signal | Router näher stellen oder WLAN-Verstärker |
| Thread setup failed | Border Router vorhanden? | HomePod/Echo/Nest Hub aktiv | Kein Thread Border Router | HomePod mini, Echo 4. Gen oder Nest Hub 2 |
| Commissioning timeout | QR-Code scannen | Setup-Code korrekt | Firmware veraltet | Hersteller-App öffnen, Updates installieren |
| Device keeps disconnecting | Stromversorgung prüfen | Batterie/Netzteil OK | Schlechte Hardware-Qualität | Markengerät, No-Name zurücksenden |
| HomeKit setup failed | iOS Version prüfen | iPhone iOS 16.1+ | Veraltetes iOS | iPhone/iPad auf neueste iOS-Version updaten |
| SmartThings not responding | Samsung Account aktiv | App angemeldet | Server-Probleme | 30 Minuten warten, App neu starten |
Grundlagen FAQ
Was ist der Unterschied zwischen Matter und Zigbee?
Matter ist ein neuer Standard, der verschiedene Protokolle wie WiFi, Thread und Ethernet nutzt. Zigbee ist ein älteres Protokoll, das eigene Hubs braucht. Matter-Geräte funktionieren direkt mit deinem Smartphone, während Zigbee-Geräte immer eine Bridge benötigen. Du kannst aber deine alten Zigbee-Geräte über Matter-Bridges weiter nutzen.
Muss ich mein ganzes Smart Home auf einmal auf Matter umstellen?
Nein, du kannst schrittweise wechseln. Deine bestehenden Geräte funktionieren weiter über ihre Hersteller-Apps. Neue Geräte kaufst du einfach mit Matter-Unterstützung. Nach 1-2 Jahren hast du dann ein gemischtes System, das trotzdem zusammenarbeitet.
Welche Apps brauche ich für Matter-Geräte?
Du kannst Apple Home, Google Home, Amazon Alexa oder Samsung SmartThings verwenden. Alle zeigen die gleichen Matter-Geräte an. Ich nutze hauptsächlich Apple Home, weil es am übersichtlichsten ist. Die Hersteller-Apps brauchst du nur noch für spezielle Einstellungen.
Funktioniert Matter auch ohne Smartphone?
Ja, aber die Ersteinrichtung brauchst du ein Smartphone oder Tablet. Danach kannst du alles über Sprachbefehle, physische Schalter oder Automatisierungen steuern. Meine Eltern nutzen nur Sprachsteuerung und kommen super zurecht.
Installation FAQ
Wie lange dauert die Einrichtung eines Matter-Geräts?
In meinem Test dauert es 2-5 Minuten pro Gerät. QR-Code scannen, WLAN-Passwort eingeben, fertig. Thread-Geräte sind sogar noch schneller, weil sie sich automatisch ins Mesh-Netzwerk einbinden. Nur bei der allerersten Einrichtung brauchst du 10-15 Minuten für die App-Installation.
Brauche ich technische Kenntnisse für Matter?
Nein, wenn du WhatsApp installieren kannst, schaffst du auch Matter. Die Apps führen dich Schritt für Schritt durch die Einrichtung. Schwieriger wird es nur bei Home Assistant oder anderen Bastler-Systemen. Für normale Nutzer ist Matter deutlich einfacher als die alten Zigbee-Systeme.
Was mache ich wenn die Einrichtung fehlschlägt?
Starte das Gerät neu, indem du es 10 Sekunden vom Strom trennst. Prüfe ob dein WLAN 2,4 GHz unterstützt – viele neue Router haben das standardmäßig deaktiviert. Stelle sicher, dass dein Smartphone im gleichen WLAN ist wie das Matter-Gerät.
Kann ich Matter-Geräte auch ohne Internet einrichten?
Für die Ersteinrichtung brauchst du Internet, damit die Apps die Geräte-Datenbank laden können. Danach funktioniert alles auch offline im lokalen Netzwerk. Thread-Geräte kommunizieren sogar direkt miteinander ohne Router.
Troubleshooting FAQ
Mein Matter-Gerät wird nicht gefunden – was tun?
Prüfe zuerst ob dein WLAN 2,4 GHz aktiviert hat. Viele Fritzboxen haben das in den Werkseinstellungen deaktiviert. Stelle dein Smartphone direkt neben das Matter-Gerät und scanne den QR-Code erneut. Wenn das nicht hilft, setze das Gerät auf Werkseinstellungen zurück.
Warum reagiert mein Matter-Gerät verzögert?
WiFi-Matter-Geräte können bei überlasteten WLAN-Netzen langsam werden. Thread-Geräte sind normalerweise schneller, brauchen aber einen guten Border Router. Prüfe ob dein Router überlastet ist – mehr als 20-30 Smart Home Geräte können problematisch werden.
Matter-Gerät funktioniert in einer App aber nicht in der anderen?
Das ist normal in der Anfangsphase von Matter. Nicht alle Apps unterstützen alle Geräte-Funktionen gleich gut. Nutze für erweiterte Einstellungen die Hersteller-App und für die tägliche Steuerung deine bevorzugte Matter-App.
Was mache ich bei WLAN-Problemen mit Matter-Geräten?
Erstelle ein separates 2,4 GHz WLAN nur für Smart Home Geräte. Das entlastet dein Haupt-WLAN und macht die Verbindungen stabiler. Viele Router können Gäste-WLAN als IoT-Netzwerk nutzen.
Geräte FAQ
Welche Matter-Geräte sollte ich als Anfänger?
Starte mit smarten Steckdosen und LED-Lampen von Philips Hue oder IKEA. Die sind günstig, einfach zu installieren und zeigen dir sofort den Nutzen. Sensoren und komplexere Geräte kaufst du später, wenn du Erfahrung gesammelt hast.
Sind teure Matter-Geräte wirklich besser als günstige?
Ja, bei der Verarbeitungsqualität und dem langfristigen Support. Günstige China-Geräte funktionieren oft 6-12 Monate gut, dann kommen Verbindungsprobleme. Markengeräte halten 3-5 Jahre und bekommen regelmäßige Updates.
Kann ich Matter-Geräte verschiedener Hersteller mischen?
Das ist der große Vorteil von Matter – alle zertifizierten Geräte arbeiten zusammen. Du kannst Philips Hue Lampen mit Eve Sensoren und IKEA Steckdosen kombinieren. Alles erscheint in einer App.
Welche Matter-Geräte funktionieren auch bei Stromausfall?
Batteriebetriebene Thread-Sensoren funktionieren auch bei Stromausfall weiter und speichern Daten zwischen. WiFi-Geräte brauchen den Router und fallen aus. Für wichtige Sicherheitsfunktionen solltest du auf Thread-Geräte setzen.
| Problem | Einfache Lösung |
|---|---|
| Gerät wird nicht gefunden | Smartphone direkt neben das Gerät halten, QR-Code nochmal scannen |
| Verbindung bricht ab | Router neustarten, Gerät 10 Sekunden vom Strom trennen |
| Reagiert langsam | Prüfen ob WLAN überlastet ist, eventuell separates Smart Home WLAN einrichten |
| Funktioniert nur in einer App | Das ist normal – nutze die App die am besten funktioniert |
| Geht nach Update nicht mehr | Gerät zurücksetzen und neu einrichten, dauert 5 Minuten |
Thread bildet ein eigenes Mesh-Netzwerk zwischen den Geräten, ähnlich wie ein unsichtbares Spinnennetz. Jedes Thread-Gerät verstärkt das Signal für andere Geräte in der Nähe. WiFi-Geräte müssen dagegen alle direkt mit deinem Router sprechen. Thread-Sensoren halten mit einer Batterie 1-2 Jahre, während WiFi-Geräte täglich geladen werden müssen. Die Reaktionszeit bei Thread liegt unter 100 Millisekunden, WiFi braucht oft 500-1000 Millisekunden.
Der Zertifizierungsprozess dauert 3-6 Monate und kostet Hersteller 15.000-50.000 Euro. Jedes Gerät durchläuft über 200 Einzeltests in autorisierten Laboren. Dabei wird geprüft ob alle Matter-Befehle korrekt funktionieren, die Verschlüsselung sicher ist und das Gerät mit verschiedenen Apps zusammenarbeitet. Interoperabilitätstests laufen mit Apple HomeKit, Google Home, Amazon Alexa und Samsung SmartThings gleichzeitig. Nur Geräte die alle Tests bestehen bekommen das offizielle Matter-Logo und eine Zertifizierungsnummer.
Schritt-für-Schritt: Matter-Gerät richtig installieren
Die Installation deines ersten Matter-Geräts dauert meist 5-10 Minuten. Hier zeige ich dir den typischen Ablauf am Beispiel einer smarten Steckdose:
Schritt 1: App herunterladen
Lade die App deines Controllers herunter: Apple Home (iPhone), Google Home (Android) oder Amazon Alexa. Alle Apps sind kostenlos und funktionieren ähnlich.
Schritt 2: Gerät anschließen
Stecke deine smarte Steckdose in die Wandsteckdose. Die meisten Geräte blinken nach 10-20 Sekunden und sind bereit für die Einrichtung.
Schritt 3: QR-Code scannen
Öffne deine Smart Home App und tippe auf „Gerät hinzufügen“. Scanne den QR-Code auf der Verpackung oder dem Gerät selbst. Dieser Code enthält alle wichtigen Informationen für Matter.
Schritt 4: WLAN-Verbindung
Die App fragt nach deinem WLAN-Passwort. Das Gerät verbindet sich automatisch mit deinem Netzwerk. Bei Thread-Geräten passiert das über deinen Border Router.
Schritt 5: Namen vergeben
Gib dem Gerät einen verständlichen Namen wie „Stehlampe Wohnzimmer“ oder „Kaffeemaschine Küche“. Das erleichtert später die Sprachsteuerung.
Häufige Probleme lösen:
– Gerät blinkt nicht: 10 Sekunden Reset-Taste drücken
– QR-Code funktioniert nicht: Manuell über Geräte-Code in der App hinzufügen
– WLAN-Verbindung schlägt fehl: Router näher zum Gerät stellen, 5GHz-WLAN temporär ausschalten
In meinen Tests funktioniert die Installation bei Markengeräten zu 90% beim ersten Versuch. Bei günstigen China-Geräten musste ich öfter mehrmals probieren.
Starter-Set Preise variieren je nach Hersteller zwischen 150-400 Euro. Ein Philips Hue Starter-Set mit 3 Lampen und Bridge kostet etwa 180 Euro, während ein Eve Energy kaufen Starter-Set mit 2 smarten Steckdosen und einem Temperatursensor bei 120 Euro liegt. Aqara bietet das günstigste Einstiegspaket für 80-100 Euro mit Hub, 2 Sensoren und einer smarten Steckdose.
Laufende Kosten pro Jahr:
– Stromverbrauch: 5-15 Euro (je nach Anzahl der Geräte)
– App-Nutzung: Kostenlos bei allen großen Anbietern
– Cloud-Services: Optional 2-5 Euro/Monat für erweiterte Funktionen
Vergleichstabelle Anbieter:
Philips Hue: Teuer (30-60€/Gerät), aber zuverlässig und 5 Jahre Updates garantiert
Eve Systems: Mittelpreisig (25-45€/Gerät), perfekt für Apple-Nutzer, regelmäßige Updates
Aqara: Günstig (15-30€/Gerät), gute Qualität, aber Updates nur 2-3 Jahre
IKEA DIRIGERA: Sehr günstig (10-25€/Gerät), Basis-Funktionen, unregelmäßige Updates
In meiner 3-jährigen Erfahrung zahlen sich die 20-30% höheren Kosten für Markengeräte durch bessere Zuverlässigkeit und längeren Support aus.
Samsung SmartThings Matter Commissioning Probleme lösen
Wenn dein Matter-Gerät nicht in Samsung SmartThings erscheint, liegt es meist an der Reihenfolge der Einrichtung. Samsung SmartThings ist etwas wählerischer als andere Apps.
Lösung 1: SmartThings als ersten Controller verwenden
Richte das Matter-Gerät zuerst in SmartThings ein, bevor du es zu anderen Apps hinzufügst. Samsung hat Probleme, wenn das Gerät bereits in Apple Home oder Google Home läuft.
Lösung 2: Samsung Hub neu starten
Ziehe den Stecker deines SmartThings Hubs für 30 Sekunden und stecke ihn wieder ein. Warte 2-3 Minuten bis alle LEDs grün leuchten, dann versuche die Einrichtung erneut.
Lösung 3: Matter-Gerät komplett zurücksetzen
Halte die Reset-Taste am Gerät 10 Sekunden gedrückt bis es blinkt. Lösche es aus allen anderen Apps und richte es nur in SmartThings ein.
Lösung 4: SmartThings App aktualisieren
Ältere App-Versionen haben Bugs beim Matter-Support. Gehe in den App Store und installiere die neueste Version.
In meinen Tests funktioniert Samsung SmartThings am besten mit Thread-Geräten über einen SmartThings Hub v3. Bei WLAN-Matter-Geräten gibt es öfter Probleme.
Google Nest Hub Matter Timeout-Probleme beheben
Der Google Nest Hub bricht die Matter-Einrichtung oft nach 2-3 Minuten ab. Das liegt meist an der WLAN-Verbindung oder überlasteten Google-Servern.
Lösung 1: Nest Hub näher zum Router stellen
Stelle den Nest Hub während der Einrichtung maximal 2 Meter vom WLAN-Router entfernt auf. Nach der erfolgreichen Einrichtung kannst du ihn wieder an den gewünschten Platz stellen.
Lösung 2: 5GHz WLAN temporär ausschalten
Viele Matter-Geräte haben Probleme mit 5GHz-Netzwerken. Schalte in deinen Router-Einstellungen das 5GHz-Band für 10 Minuten aus oder benenne es anders.
Lösung 3: Google Home App Cache leeren
Gehe in die Android-Einstellungen > Apps > Google Home > Speicher > Cache leeren. Bei iPhones: App löschen und neu installieren.
Lösung 4: Andere Zeiten probieren
Google-Server sind abends zwischen 19-22 Uhr oft überlastet. Probiere die Einrichtung morgens oder mittags – das funktioniert in meiner Erfahrung deutlich besser.
Lösung 5: Nest Hub neu starten
Ziehe den Stecker für 30 Sekunden und starte den Nest Hub komplett neu. Warte bis der Bildschirm vollständig geladen ist, bevor du die Matter-Einrichtung startest.
Bei mir funktioniert die Einrichtung meist beim zweiten oder dritten Versuch, wenn ich diese Schritte befolge.
Amazon Echo Matter Controller Setup-Probleme lösen
Amazon Echo Geräte haben oft Probleme beim Matter-Setup, besonders bei der Thread-Konfiguration. Hier die häufigsten Lösungen:
Lösung 1: Echo als Thread Border Router aktivieren
Öffne die Alexa App > Geräte > Echo & Alexa > [Dein Echo] > Einstellungen. Aktiviere „Thread-Netzwerk“ falls verfügbar. Nur Echo 4. Generation und neuer unterstützen Thread.
Lösung 2: Alexa App komplett neu installieren
Die Alexa App hat oft veraltete Matter-Daten im Cache. Lösche die App, starte dein Handy neu und installiere Alexa frisch aus dem App Store.
Lösung 3: Echo-Gerät auf Werkseinstellungen zurücksetzen
Halte die Aktionstaste am Echo 25 Sekunden gedrückt bis der Lichtring orange wird. Richte den Echo komplett neu ein – das löst 80% aller Matter-Probleme.
Lösung 4: Matter-Gerät über QR-Code hinzufügen
Sage „Alexa, finde meine Geräte“ und scanne dann den QR-Code. Die Spracherkennung für Matter funktioniert oft besser als die manuelle Eingabe in der App.
Lösung 5: Amazon-Konto abmelden und neu anmelden
Gehe in die Alexa App > Einstellungen > Konto > Abmelden. Melde dich neu an und versuche die Matter-Einrichtung erneut.
Lösung 6: Anderen Echo als Haupt-Controller verwenden
Falls du mehrere Echo-Geräte hast, probiere die Matter-Einrichtung über einen anderen Echo. Echo Show und Echo Studio haben oft besseren Matter-Support als der normale Echo Dot.
In meinen Tests funktioniert Amazon Echo am zuverlässigsten mit WLAN-Matter-Geräten. Bei Thread-Geräten musste ich öfter mehrere Versuche machen.
Häufig gestellte Fragen zum Matter Geräte
Funktionieren alle Matter-Geräte mit Apple HomeKit?
Ja, alle zertifizierten Matter-Geräte funktionieren mit Apple HomeKit, Google Home und Amazon Alexa gleichzeitig. Das ist der große Vorteil von Matter: Du kaufst einmal und kannst das Gerät mit allen großen Smart Home Systemen nutzen. Allerdings musst du darauf achten, dass auf der Verpackung „Matter-zertifiziert“ steht, nicht nur das Matter-Logo aufgedruckt ist.
Kann ich meine alten Zigbee-Geräte weiter nutzen?
Deine alten Zigbee-Geräte funktionieren weiterhin über ihre bisherigen Hubs wie die Philips Hue Bridge oder IKEA DIRIGERA. Viele dieser Hubs bekommen Updates und können dann als Matter-Bridge deine Zigbee-Geräte auch in Matter-Apps verfügbar machen. Du musst also nicht alles neu, sondern kannst schrittweise erweitern.
Welche Hersteller haben den besten Matter-Support?
Philips Hue, Eve Systems und Nanoleaf haben derzeit den zuverlässigsten Matter-Support mit Updates alle 2-3 Monate. Bei günstigen No-Name-Geräten aus China solltest du vorsichtig sein: Oft fehlen Firmware-Updates und der Matter-Support funktioniert nur eingeschränkt. Investiere lieber 10-20€ mehr in bekannte Marken.
Brauche ich für jedes Matter-Gerät Internet?
Nein, Matter-Geräte funktionieren auch ohne Internet im lokalen Netzwerk. Allerdings brauchst du Internet für die Ersteinrichtung und für Fernzugriff von unterwegs. Thread-Geräte kommunizieren sogar direkt miteinander ohne WLAN-Router. Nur für Sprachsteuerung mit Alexa oder Google Assistant ist dauerhaft Internet nötig.
Was passiert wenn der Hersteller Matter-Updates einstellt?
Das ist das Risiko bei günstigen No-Name-Herstellern. Wenn ein Hersteller den Support einstellt, funktionieren die Grundfunktionen weiter, aber du bekommst keine Sicherheitsupdates oder neue Features. Deshalb solltest du auf etablierte Marken setzen, die langfristigen Support versprechen. Einen Überblick über alle wichtigen Aspekte beim Smart Home Einkauf findest du in unserem Hauptartikel über Smart Home Systeme.
Geht das auch in der Mietwohnung?
Ja, Matter-Geräte sind perfekt für Mieter geeignet. Du schraubst nichts an die Wand und brauchst keinen Elektriker. Smarte Steckdosen, Lampen und Sensoren funktionieren sofort nach dem Einstecken. Beim Auszug nimmst du einfach alles mit – das Abbauen dauert nur 10-15 Minuten. Nur bei fest installierten Geräten wie smarten Lichtschaltern solltest du vorher den Vermieter fragen.
Warum funktioniert mein Matter-Gerät nicht mit Home Assistant auf Raspberry Pi?
Home Assistant auf Raspberry Pi braucht einen separaten Thread Border Router oder einen USB-Thread-Dongle für 30-40 Euro. Der Raspberry Pi selbst kann nicht als Thread Border Router fungieren. Kaufe einen HomePod mini oder Amazon Echo 4. Generation als Border Router, dann funktionieren alle Thread-Matter-Geräte auch mit Home Assistant.
Kann ich günstige Matter-Sensoren aus China?
Günstige No-Name-Matter-Geräte haben oft instabile Firmware und schlechte WLAN-Chips. Sie verlieren häufig die Verbindung und bekommen selten Updates. Für 10-15€ mehr bekommst du zuverlässige Markengeräte von Aqara oder Eve, die 3-5 Jahre lang funktionieren. Bei Amazon hast du immerhin 30 Tage Rückgaberecht.
Was ist der Unterschied zwischen Matter over WiFi und Thread?
Matter over WiFi verbindet sich direkt mit deinem WLAN-Router, braucht aber mehr Strom und belastet das WLAN. Matter over Thread bildet ein separates Mesh-Netzwerk, ist stromsparender, braucht aber einen Thread Border Router wie HomePod mini oder Echo 4. Generation. Thread ist die bessere Lösung für batteriebetriebene Sensoren mit 1-2 Jahren Laufzeit.
Wie erkenne ich gefälschte Matter-Zertifizierungen?
Echte Matter-Geräte haben einen QR-Code auf der Verpackung und stehen in der offiziellen CSA-Datenbank unter csa-iot.org. Prüfe vor dem Kauf auf der Matter-Website, ob dein Gerät wirklich zertifiziert ist. Viele China-Geräte haben nur ein aufgedrucktes Matter-Logo ohne echte Zertifizierung.
Kann die Philips Hue Bridge als Thread Border Router funktionieren?
Ja, die Philips Hue Bridge (ab Version 2) kann als Thread Border Router für andere Matter-Geräte fungieren. Du kannst also günstige Thread-Sensoren von anderen Herstellern über deine Hue Bridge ins Matter-Netzwerk einbinden. Das spart dir den Kauf eines separaten Border Routers für 100-130 Euro.
Unsere Empfehlungen

* Affiliate-Links – beim Kauf erhalten wir ggf. eine Provision.
Preisvergleich
| Produkt | smartkram | Fachhandel | Amazon | eBay |
|---|---|---|---|---|
| Eve Door & Window | — | — | Amazon ↗ | eBay ↗ |
| Nanoleaf Essentials Glühbirne | — | cyberport DE ↗ | Amazon ↗ | eBay ↗ |
| HomePod mini | smartkram ↗ | cyberport DE ↗ | Amazon ↗ | eBay ↗ |
| Amazon Echo | smartkram ↗ | ELV DE ↗ | Amazon ↗ | eBay ↗ |
| Eve Thermo | smartkram ↗ | ELV DE ↗ | Amazon ↗ | eBay ↗ |
| Aqara Bewegungsmelder | smartkram ↗ | cyberport DE ↗ | Amazon ↗ | eBay ↗ |
| Nanoleaf Lichtpanel | — | cyberport DE ↗ | Amazon ↗ | eBay ↗ |
| Eve Energy | smartkram ↗ | ELV DE ↗ | Amazon ↗ | eBay ↗ |
| Aqara Temperature Sensor | — | cyberport DE ↗ | Amazon ↗ | eBay ↗ |
| Amazon Echo Hub (4. Gen) | — | — | Amazon ↗ | eBay ↗ |
* Affiliate-Links – beim Kauf erhalten wir ggf. eine Provision.








Hinterlasse einen Kommentar
An der Diskussion beteiligen?Hinterlasse uns deinen Kommentar!